欢迎访问 CPEM全国电力设备管理网!
官方微信|设为首页|加入收藏
cpem标语
   
顶部动图
金巡奖
  • 金智信息
  • 国电南自
  • 深圳普宙
  • 北新防水
  • 国网信通
  • 中国交建
当前位置:首页 > 水电与抽蓄

雅江集团新进展!

2026-03-30分类:水电与抽蓄 / 水电与抽蓄来源:
【CPEM全国电力设备管理网】

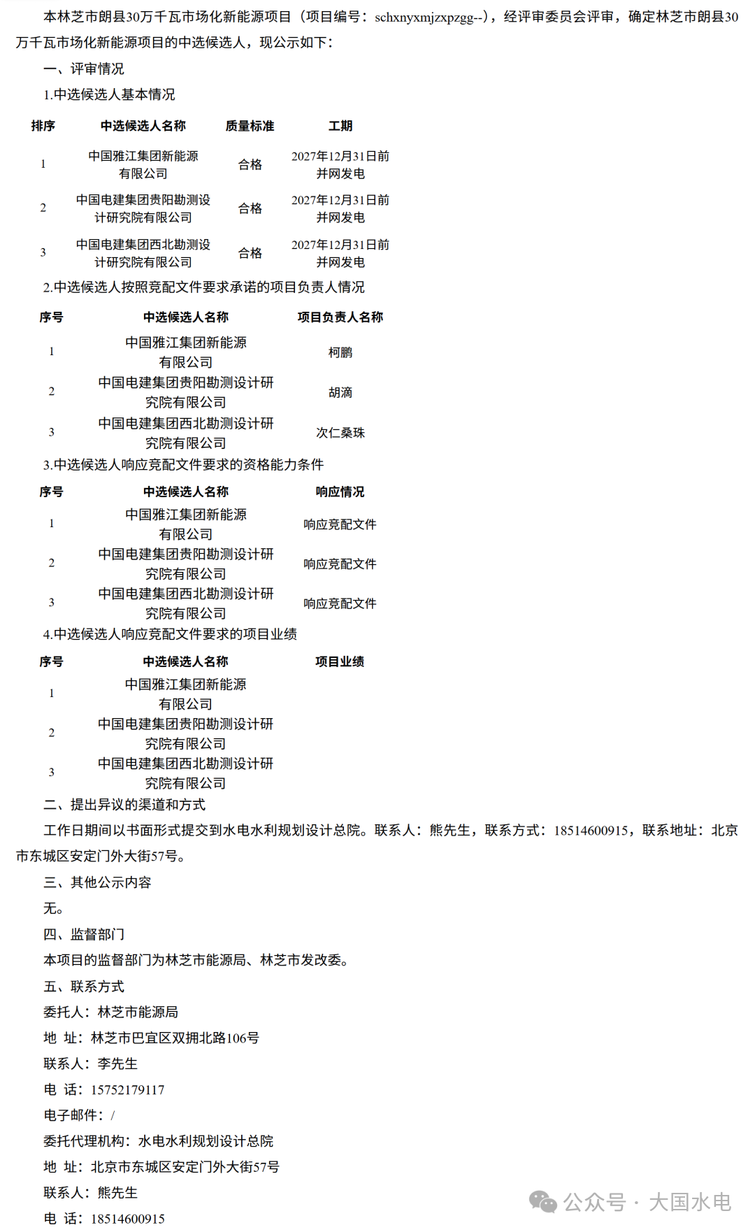
3月26日,西藏林芝市朗县30万千瓦市场化新能源项目竞争性配置中选候选人公示。项目名称为林芝市朗县30万千瓦市场化新能源项目,拥有风电及光伏总装机共30万千瓦。


中标候选人情况如下:


表:林芝市朗县30万千瓦市场化新能源项目竞配结果

354fa9a942fef9546e62d19140ce7d6e.png


中标候选人公示文件如下:


c36a3738512392d9c40acc7393203638.png

f0c32a5691a5fc027094e06ffefc451c.png


分享到:
相关文章
合作伙伴
  • 1
  • 2
  • 3
  • 4
  • 5
  • 6
  • 7
  • 8
  • 10
  • 11
  • 12
  • 13

logo.png

CPEM全国电力设备管理网  © 2016 版权所有    ICP备案号:沪ICP备16049902号-7