风电混塔(钢-混凝土混合塔筒)是陆上大兆瓦、超高轮毂高度风电机组的主流塔筒形式,核心结构分为下部预制预应力混凝土塔筒段、上部钢塔筒段,以及钢混过渡段、预应力锚固体系、法兰螺栓连接体系等关键受力节点。其检测技术围绕混凝土结构、钢结构、连接体系、整体安全性能四大核心维度,覆盖施工验收、定期巡检、专项诊断、全生命周期健康管理全场景,核心技术与配套设备按检测对象分类如下:
一、混凝土塔筒段核心检测技术与设备
混凝土段是混塔区别于全钢塔的核心结构,承担主要承重、抗倾覆功能,检测重点为强度、裂缝、内部缺陷、钢筋 / 预应力体系性能及耐久性。
1. 表观质量与裂缝检测

2. 混凝土强度与内部缺陷无损检测

3. 钢筋与预应力体系专项检测(混塔核心风险点)
(1)钢筋性能检测
核心技术:电磁感应法(钢筋分布 / 保护层厚度)、半电池电位法(钢筋锈蚀)
配套设备:钢筋扫描仪、钢筋锈蚀仪
核心能力:钢筋位置 / 数量检测精度 ±1mm,快速评估钢筋锈蚀风险,适配施工验收与在役耐久性检测。
(2)预应力锚索 / 钢绞线体系检测
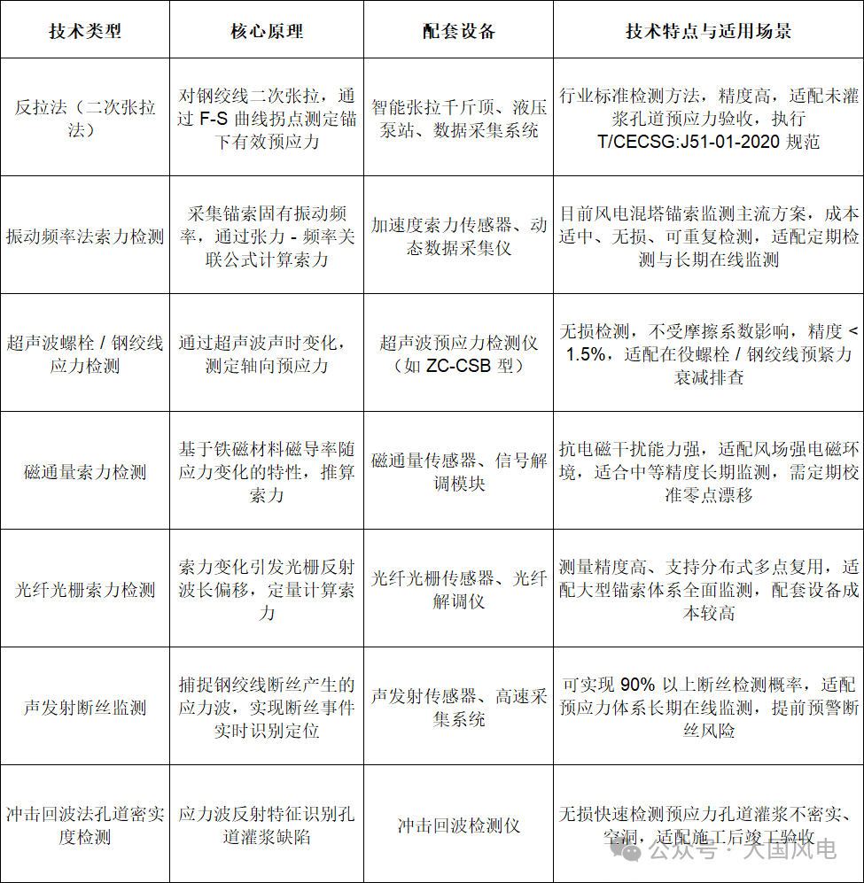
预应力体系是混塔的核心承重结构,也是安全管控的重中之重,检测分为索力检测、损伤检测、孔道密实度检测三大类:

二、钢塔筒段核心检测技术与设备
聚焦混塔上部钢塔筒、钢混过渡段钢结构,检测重点为焊缝质量、防腐涂层、壁厚减薄、疲劳裂纹,核心技术与全钢塔检测体系兼容,同时适配混塔超高结构的检测场景。
1. 焊缝无损检测

2. 腐蚀与壁厚检测
超声波测厚技术:脉冲回波法检测钢板壁厚,配套超声波测厚仪,精度 ±0.01mm,定量评估腐蚀减薄量,适配沿海高腐蚀环境专项检测;
涂层测厚技术:电磁 / 涡流法检测防腐涂层厚度,配套涂层测厚仪,评估防腐体系有效性,适配年度巡检;
红外热成像检测:通过温度差异识别涂层下腐蚀、空鼓,配套红外热成像仪(无人机 / 机器人搭载),实现大面积快速筛查。
3. 结构变形检测
核心技术:三维激光扫描技术,通过海量点云数据构建塔筒三维模型,定量检测塔筒圆度、垂直度、平面度与变形量;
配套设备:地面三维激光扫描仪、无人机搭载激光雷达(LiDAR);
核心能力:测量精度 ±0.1mm/m,适配安装垂直度验收、台风 / 极端荷载后变形专项检测、长期变形趋势监测。
三、混塔关键连接体系检测技术与设备
钢混过渡段、法兰高强螺栓、基础连接段是混塔结构失效的高发区,也是检测管控的核心节点,行业规范对其检测频次有明确要求:首年每季度 1 次,第二年每半年 1 次,第三年起每年 1 次,复杂构造需加密检测频次。
1. 高强螺栓预紧力检测

2. 钢混过渡段专项检测
结合面检测:红外热成像快速筛查混凝土与钢结构结合面剥离、空鼓,超声波检测结合面密实度;
锚固体系检测:拉伸法 / 超声波法检测锚固螺栓预紧力,声发射监测锚具疲劳损伤;
结构变形检测:三维激光扫描检测过渡段错位、变形,倾角传感器监测长期倾斜趋势。
3. 基础与附属系统检测
基础沉降检测:全站仪、精密水准仪、GNSS 位移监测系统,毫米级精度监测基础沉降与不均匀沉降;
防雷接地检测:接地电阻测试仪、等电位测试仪,执行 IEC 61400-24 风电防雷标准;
内部附属设施检测:工业内窥镜、升降机 / 免爬器检测仪,排查平台、爬梯、升降系统安全隐患。
四、混塔智能无人化检测与全生命周期健康监测系统
01、一体化智能检测装备体系
当前行业主流升级方向,形成 “空 - 壁 - 内 - 平台” 全闭环无人化检测体系,彻底解决超高混塔人工检测风险高、效率低、覆盖不全的痛点:
无人机巡检系统:工业级无人机搭载高清相机、红外热成像、激光雷达,实现全塔宏观快速筛查、三维建模,适配大面积风场批量巡检;
爬壁检测机器人:负压 / 磁吸附式爬壁机器人,搭载相控阵超声、测厚仪、高清探头,实现焊缝高精度探伤、壁厚检测,替代人工高空高危作业,检测覆盖率 100%;
绳驱悬挂机器人:适配塔基、塔筒内壁等盲区,完成混凝土内部缺陷、钢筋锈蚀深度探查,检测时间从传统 3 天缩短至 8 小时,成本降低 60%;
智能检测管理平台:整合多源检测数据,AI 自动识别缺陷、评级定位,实现数据可追溯、风险提前预警,结合数字孪生技术实现混塔健康状态可视化管理。
02、全生命周期结构健康在线监测系统
针对超高混塔长期服役安全,实现 24 小时实时监测与秒级预警,是智慧风场的核心配置,核心监测维度与传感器配置如下:

系统核心能力:通过边缘计算 + 云端大数据分析,实时捕捉结构微损伤,秒级预警异常状态;基于历史数据与力学模型,评估结构剩余使用寿命,实现从 “被动维修” 到 “预测性维护” 的升级,保障混塔全生命周期安全。
核心执行规范
DL/T 1985-2019 《风力发电机组塔架无损检测技术规程》
《陆上风力发电机组钢混塔架维护技术规程》(CCPA 协会标准)
GB 50204 《混凝土结构工程施工质量验收规范》
CECS 211 《超声法检测混凝土缺陷技术规程》
JGJ/T 466 《雷达法检测混凝土结构技术标准》
IEC 61400-24 《风力发电机组 雷电防护》
上一篇:无
下一篇:批复同意!楚雄将建设2个风电场