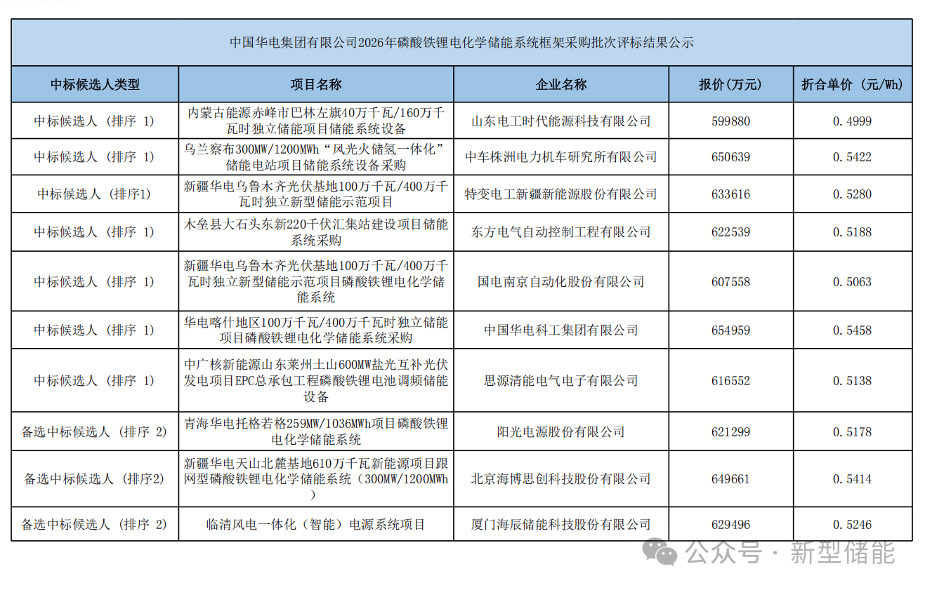
2026年3月3日,中国华电集团正式公布了2026年度磷酸铁锂电化学储能系统框架采购的中标结果。本次集采规模创纪录达到12GWh,共吸引了59家储能企业参与竞争。经过严格评审,最终有10家企业脱颖而出入围候选名单。本次采购报价区间在0.4999元/Wh至0.5458元/Wh之间,其中排名前7位的企业正式中标,后3家企业进入备选名单。
此次招标涵盖0.5C及0.25C磷酸铁锂电化学储能系统(含电池)的供货与安装指导,对电池单体容量设定了不低于314Ah的技术门槛。中标企业需提供为期5年的整体质保,项目履约将覆盖整个2026年度。
- 中标候选人情况 -

上一篇:无