欢迎访问 CPEM全国电力设备管理网!
官方微信|设为首页|加入收藏
cpem标语
   
顶部动图
金巡奖
  • 金智信息
  • 国电南自
  • 深圳普宙
  • 北新防水
  • 国网信通
  • 中国交建
当前位置:首页 > 风光储氢

52个项目,超6GW/12GWh!贵州亮出2026储能“家底”

2026-03-04分类:风光储氢 / 风光储氢来源:贵州发改委
【CPEM全国电力设备管理网】

2026年3月1日,贵州省发展改革委项目处公布了本年度省重大工程和重点项目名单,共纳入项目3427个,分为重大工程、重点项目两大类。


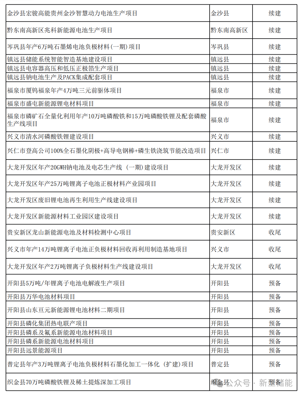
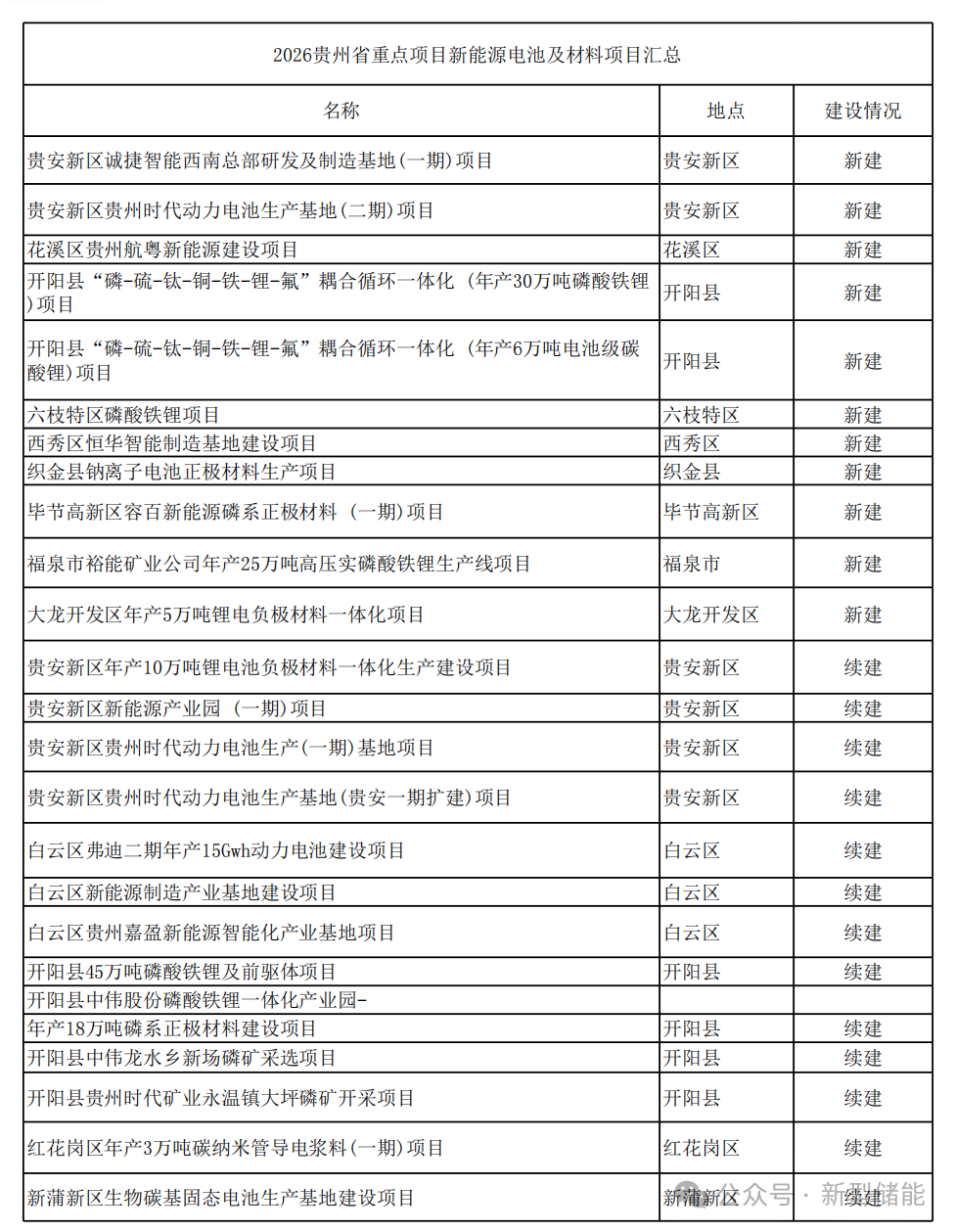
其中,储能电站项目52个,新能源电池及材料项目54个。在新能源电池及材料项目列表中,宁德时代、弗迪电池、中伟股份、容百科技、厦钨新能等储能领域相关企业均有项目入围。


储能电站项目清单如下


ccd2d1bbbc33e93ddcbdbebfb2ac1c44.png

3523ba3433463057506cf9bb7b63e360.png


新能源电池及材料项目清单如下


16e620b9a138c4161355178e9afb1869.png

06d323bbda610d8a57a8b3056220ff82.png

74327595c318d63054555852d38e0e2e.png



分享到:
相关文章
合作伙伴
  • 1
  • 2
  • 3
  • 4
  • 5
  • 6
  • 7
  • 8
  • 10
  • 11
  • 12
  • 13

logo.png

CPEM全国电力设备管理网  © 2016 版权所有    ICP备案号:沪ICP备16049902号-7