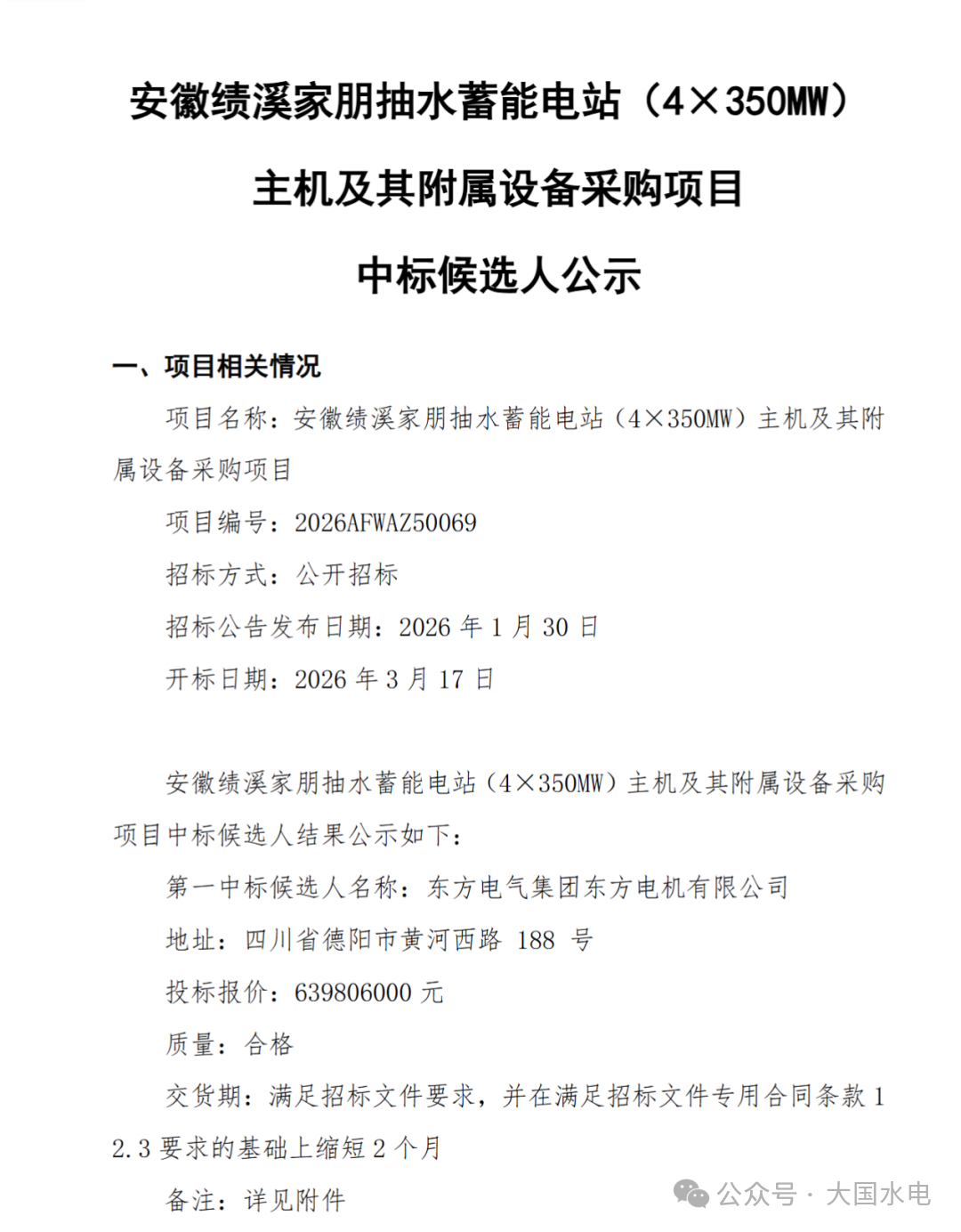
3月18日,安徽绩溪家朋抽水蓄能电站建设取得重要突破。绩溪皖能抽水蓄能发电有限公司公布了其4×350MW主机及附属设备采购项目的中标候选人情况。
此次竞争依然在行业两大龙头企业——东方电气与哈尔滨电机之间展开。东方电气集团东方电机有限公司以6.39806亿元的报价成为第一中标候选人,哈尔滨电机厂有限责任公司以6.40955亿元的报价位列第二,两家报价仅相差 115.49 万元,竞争激烈。


据悉,安徽绩溪家朋抽水蓄能电站是安徽省“十四五”重点实施的清洁能源项目,也是安徽省能源集团战略转型的首个控股抽蓄项目。该项目位于宣城市绩溪县家朋乡和荆州乡境内,地处皖南山区,距绩溪县城直线距离约35公里,总装机容量140万千瓦,总投资约84亿元。
在工程推进方面,电站于2026年1月实现通风兼安全洞贯通,标志着其“生命通道”已打通,为后续地下厂房洞室群的大规模开挖奠定了关键基础;同年2月,项目永久用地获国务院正式批复,其中上水库工程(C1标)已由中铁四局中标承建;3月,工程顺利通过首次质量监督检查,并应用智能碾压等先进技术,进一步夯实了工程实体质量。
根据总体计划,电站预计2029年12月首台机组投产发电,2030年8月实现全容量并网运行。
上一篇:无