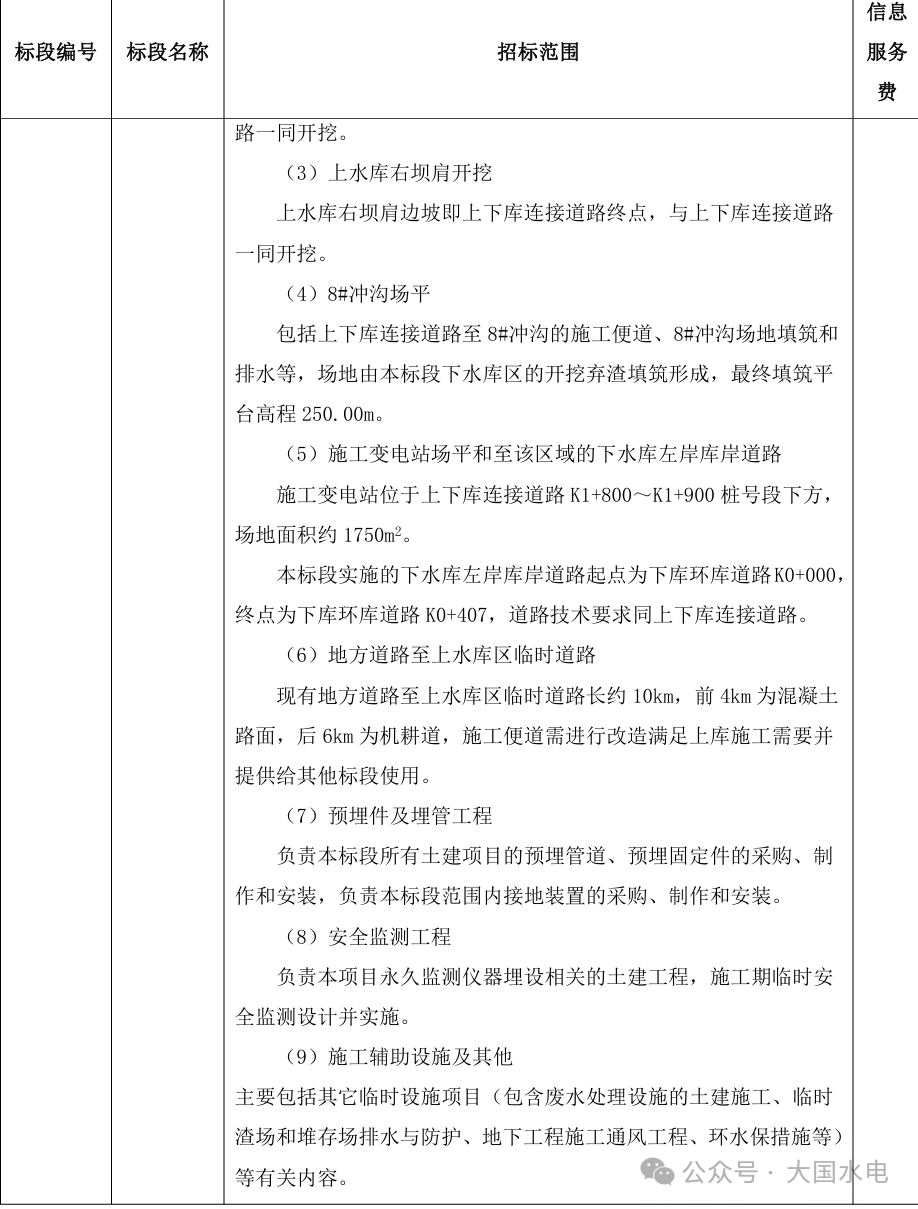
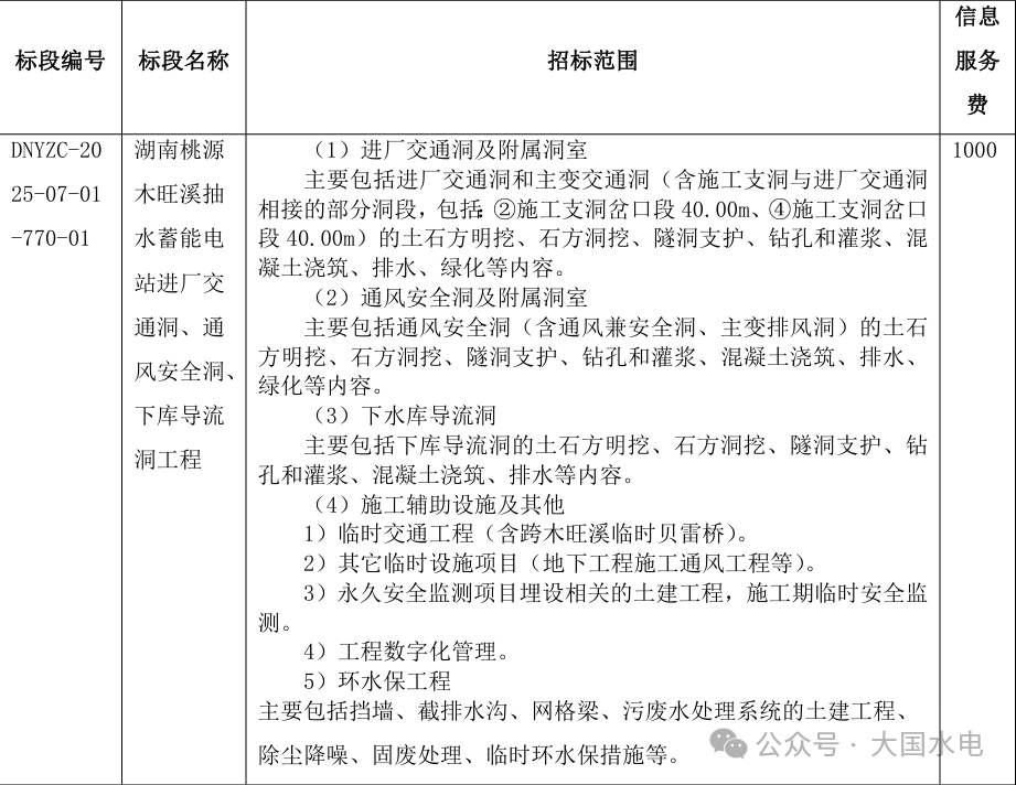
基本介绍 湖南桃源木旺溪抽水蓄能电站,坐落于桃源县茶庵铺镇木旺溪村与太平铺社区。它是湖南省抽水蓄能 “十四五” 规划重点实施项目,已列入国家抽水蓄能中长期发展规划(2021 - 2035 年)。 该电站计划投资 82.7 亿元,设计装机容量达 120 万千瓦,年发电量 13.04 亿千瓦时,年抽水电量 17.39 亿千瓦时。其建设内容主要涵盖上水库、下水库、输水系统及发电厂房等。项目总工期为 72 个月,从正式开工到第 1 台机组发电工期为 60 个月 。 建成后,它宛如一个大型的 “绿色充电宝”,在电力系统中承担着调峰、填谷、储能、调频、调相和紧急事故备用等关键任务。预计每年可节省标煤 40 余万吨,减少二氧化碳排放 90 余万吨。不仅能优化常德电力结构,推动能源清洁低碳高效利用,助力 “双碳” 目标的实现,在建设期内还可为地方贡献超 5 亿元税收,投产后每年税收超 3 亿元,有力推动当地经济社会高质量发展。 2025 年 7 月 17 日,国家电力投资集团有限公司发布重要招标公告,开启2025年度第 52 批集中招标工作。 此次招标聚焦五凌电力湖南桃源木旺溪抽水蓄能电站的关键工程部分,涵盖上下库连接道路工程施工,以及进厂交通洞、通风安全洞、下库导流洞工程。
凡有意参加投标者,请于购买招标文件时间内进入国家 电投电子商务平台官方网站(https://ebid.espic.com.cn),注册账号并下载【电能e招采投标 管家】,在投标管家客户端报名参与购买招标文件,不接受现场购买。
招标文件发售时间 2025年7月17日至2025年7月24日23时59分(北京时间)
投标文件递交的截止时间(即投标截止时间)2025年8月7日9时30分(北京时间)
投标人应在截止时间前通过(国家电投电子商务平台)递交电子投标文件。
涿鹿之战 谁能登顶✦ 中国水利水电旗下公司 中国水利水电旗下实力强劲的多家单位或会参与此次标段竞争。像中国水利水电第一工程局、中国水利水电第三工程局、中国水利水电第八工程局。这些单位凭借中国水利水电的雄厚背景、自身强大的资质实力与丰富经验,有望在此次招标中展现强劲竞争力 。 中国安能集团旗下公司 中国安能集团第三工程局有限公司作为国务院国资委管理的中央企业中国安能建设集团有限公司的全资子公司,拥有水利水电、公路工程施工总承包 2 项特级资质等。公司参与过众多重大工程建设,在应急救援与工程建设领域表现出色,若参与此次招标,其在复杂环境下作业的能力或能在项目施工中发挥重要作用。 究竟谁能在这场竞争中脱颖而出 拔得头筹? 让我们拭目以待这场实力较量的最终结果。