中国电建水电一局浙江建德抽水蓄能电站EPC总承包项目轴流风机采购项目竞价公告
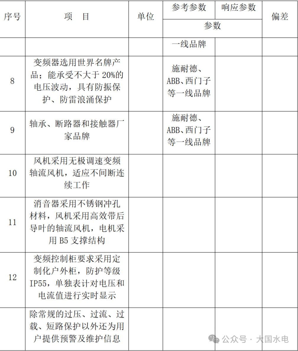
招标单位:中国水利水电第一工程局有限公司 2025年7月8日(星期二)下午 15:00 前将报价文件提交至平台。 响应人的资质要求: 1、投标人具有良好的银行资信和商业信誉,近三年没有处于被责令停业,财产被接管、冻结、破产状态。 2、投标人需为生产厂家或代理商(代理商需提供厂家授权委托书),必须是在中国境内/外注册的企业法人,具有相应资质,具有质量体系认证证书。 3、投标人应具有类似的供货业绩,在近3年内的轴流风机供货合同不少于3个(附合同扫描件或中标通知书),需在报名前提供供货记录。 本次公开询比价为整体采购,采用两轮报价方式,询比价响应卖方报价时须写明单价及总价、产品的详细配置参数,报价包含设备制造、运输、装卸、 售后服务等交付采购人使用前所有可能发生的费用,确定成交卖方不再增补任何费用。 需求一览表: 主要技术参数:

