一、选址与纳规
1.站点规划
根据《国家能源局关于印发抽水蓄能电站选点规划技术依据的通知》(国能新能〔2017〕60号),经国家能源局批准的抽水蓄能电站选点规划或调整规划,是编制抽水蓄能电站发展规划、开展项目前期工作及核准建设的基本依据。
根据《抽水蓄能电站选点规划技术管理规定》,国家能源局负责选点规划批准,水规总院负责申报立项、全过程技术指导和审查,省级能源局负责提出规划申请,省级及以上电网公司负责提供需求和提出意见,规划编制单位负责具体选点规划工作。
站点选址需关注重大制约因素(生态保护、地形地质、社会因素)、建设必要性(考虑区域内资源与市场、电力发展和新能源发展规划、电网运行和系统经济性)、工程建设条件(上下水库高差、距高比、补充水源)、合理容量规模(考虑电力系统技术、经济、安全稳定需求)、合理市场布局(考虑区域内外电网需求和调峰容量平衡)等。
2.站点纳规
国家能源局《关于新一轮抽水蓄能中长期规划编制工作的通知》(国能综通新能〔2020〕138号)和《抽水蓄能中长期发展规划(2021-2035年)》提出,重点实施和储备站点567个;《关于做好<抽水蓄能中长期发展规划(2021-2035)>实施工作的通知》(国能综通新能〔2021〕101号)和《关于进一步做好抽水蓄能规划建设工作有关事项的通知》(国能综通新能〔2023〕47号)提出,地方可按“框定总量、提高质量、优中选优、有进有出、动态调整”原则,提出项目调整建议,国家能源局将根据需求论证情况和实际需要,及时对全国或部分区域中长期规划进行滚动调整,表明国家对纳规硬性管控有所减弱,但更加强调纳规的科学性和高质量要求。
各省结合地区新能源发展和电力系统需求等,提出的规划调整建议,主要包括重点实施项目建设时序调整、储备项目调整为重点实施项目、新增纳入规划项目和项目调出规划等。对于新增项目纳入重点实施项目和储备项目调整为重点实施项目,由项目所在地市能源局向省能源局提出申请,说明项目具备地形地质、水文条件、建设条件等工作基础;省能源局经向自然资源、生态环境、水利、农业农村等部门征求意见,出具项目不涉及环境限制因素(生态保护红线、永久基本农田、各类自然保护区、饮用水水源地、军事设施等)的支持文件,向国家能源局提出规划调整申请建议,国家能源局经研究后下发批复函件。需说明的是,新增项目纳入重点实施项目需在现场查勘基础上编制初步分析报告,对建设条件较好但涉及生态环境制约的项目可申请纳入中长期规划储备项目。(本文以抽水蓄能电站的工程投资为主,抽水蓄能电站项目是复杂的系统工程,在具体业务中,还需要考虑水头落差较高时对业绩经验和相关资质的要求,系统主机设备和电力系统上网要求,本文不做展开。)
(二)预可研与可研
1.可行性研究
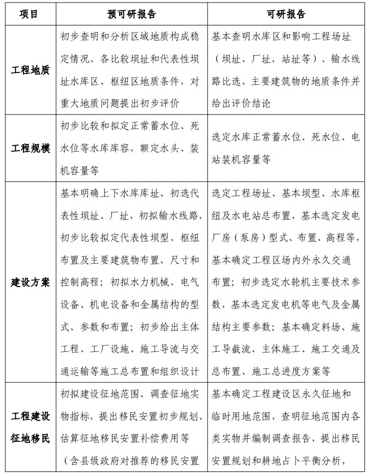
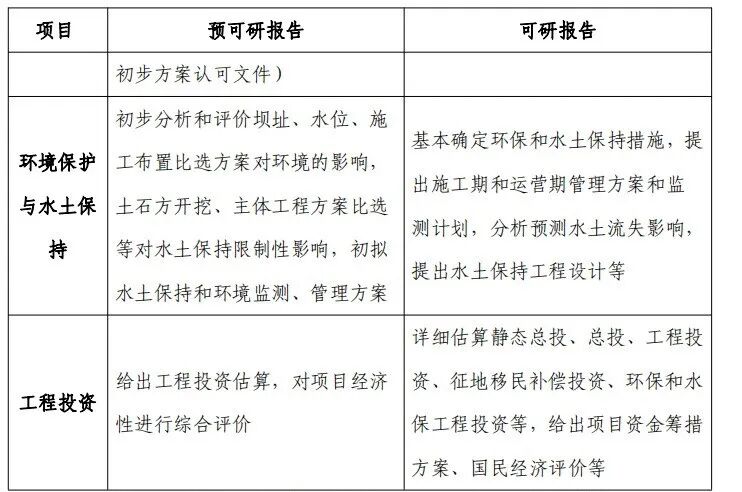
项目纳规后,根据《国家能源局关于印发水电工程勘察设计管理办法和水电工程设计变更管理办法的通知》(国能新能〔2011〕361号),抽水蓄能电站勘察设计包括选点规划、预可研、可研、招标设计和施工详图设计五个阶段,勘察设计发包一般要求选点规划批准后进行。预可研和可研是项目前期推进的重要阶段,按照《水电工程预可行性研究报告编制规程》和《水电工程可行性研究报告编制规程》等相关规范要求,主要围绕工程建设必要性、技术环境可行性等展开,包括工程建设条件、工程规模、建设方案、征地移民、投资估算和经济评价等。在报告编制过程中,一般需要进行勘探平硐,便于查明预可研选定的输水线路和地下洞室群工程地质条件,为正式可研提供更详实的资料。


可研报告会增加劳动安全、节能评价、工程管理与信息化、社会稳定风险分析等内容。
预可研报告经水规总院技术审查通过后,可开展三大专题报告(正常蓄水位选择、枢纽布置格局比选、施工总布置规划)评审。三大专题报告经水规总院审查通过后,可进行其他子项专题报告编制,如水资源论证报告、水土保持方案报告、压覆矿产资源评估报告、环境影响评价报告、防洪评价报告、水工程建设规划论证报告、地质灾害危险性评估报告、防震抗震设计报告、工程安全监测设计报告等。
2.招标设计和施工图设计
招标设计是以经批准的可研报告为基础,复核、深化和细化设计方案,实现根据招标设计图准确地计算出各种工程量,满足招标及合同签订的需要。施工图设计要求完成对各建筑物结构和细部构造设计;施工总体布置及施工方法确定、施工进度计划和施工预算编制等,提出整个工程分项分部的施工、安装详图等,以满足工程施工的需求。
如漳州云霄抽水蓄能电站招标及施工图勘察设计招标文件指出,工作内容是工程筹建期、准备期、主体工程施工期、完建期、竣工期和尾工期等各阶段招标设计、施工图设计及重要设备工厂试验验收等。包括但不限于:主体工程(含土建工程、金属结构、机电设备安装等)、设备采购、环境保护和水土保持工程、施工辅助工程(含交通道路、施工供电、供水等)、业主营地和附属设施及上下库承包商营地(永临结合)规划招标和施工图勘测设计、电站工程全寿命周期管控、 “五系统一中心”预警监测系统设计、建设征地移民安置实施阶段综合设计服务等。
(三)核准与开工
1.项目核准
根据《关于发布政府核准的投资项目目录(2016年本)的通知》(国发〔2016〕72号),抽水蓄能电站由省级政府按国家相关规划核准。由于抽水蓄能项目主要为企业投资,根据《企业投资项目核准和备案管理办法》(国家发改委2017年第2号令),项目核准的前置条件包括:项目单位需报送项目申请报告,附加城乡规划部门出具的选址意见书(以划拨方式提供土地使用权)、国土资源部门出具的用地预审意见以及法律法规规定的其他相关手续。
省级能源局在核准过程中,将会同省级自然资源厅、生态环保厅、住建厅等部门、行业管理单位以及金融机构对项目是否符合区域发展规划、产业政策、技术政策、准入标准、用地政策、环保政策、总量控制目标、信贷政策等进行审查,最终由省发改委下发批复文件,一般会明确项目单位、建设地点、建设规模、建设内容、项目总投等。
2.项目开工
抽蓄项目开工前往往需获取相关批文或审批意见。政府批文包括省发改委核准批复文件、省水利厅水土保持方案批复意见和水资源论证及取水许可申请批文、省自然资源厅压覆矿产资源评估意见、省文旅厅文物古迹调查评估意见、省地震局地震安全性评价报告审查意见、省政府或省移民管理局项目建设征地移民安置规划大纲批复(已下达封库令)及移民安置规划设计报告审查意见(移民大纲已获批复)、项目所在地政府社会稳定性风险评估意见等。同时,第三方咨询机构也需要就相关报告出具专业审查意见,如工程预评估报告意见、调节保证设计报告意见、工程安全监测设计报告意见、职业病危害预评价报告意见等。另外,电网企业需要对电力接入系统报告出具评审意见或公司批文,220kv和500kv一般分别由省级和区域电网企业进行审查批复。
根据《关于取消三项水利部行政许可的公告》(水利部2013年第35号),水利工程开工不需要审批,不再核发水利工程施工许可证。但项目主体工程开工一般需要具备一些条件,包括项目法人已设立、初步设计已批准、施工图设计满足主体工程施工需要、建设资金已落实、主体工程施工和监理单位已按规定选定并依法签订合同、主要设备和材料已落实来源、施工准备和征地移民工作满足主体工程开工需要、可研审批前置要件已全部完成审批等。按照《水利部关于水利工程开工审批取消后加强后续监管工作的通知》(水建管〔2013〕331号),水利工程开工后需将开工情况的书面报告报项目主管单位和上一级主管单位备案。目前根据项目的不同规模和重要程度,分别向市级、省级水行政主管部门和水利部及流域管理机构进行备案。
上一篇:无