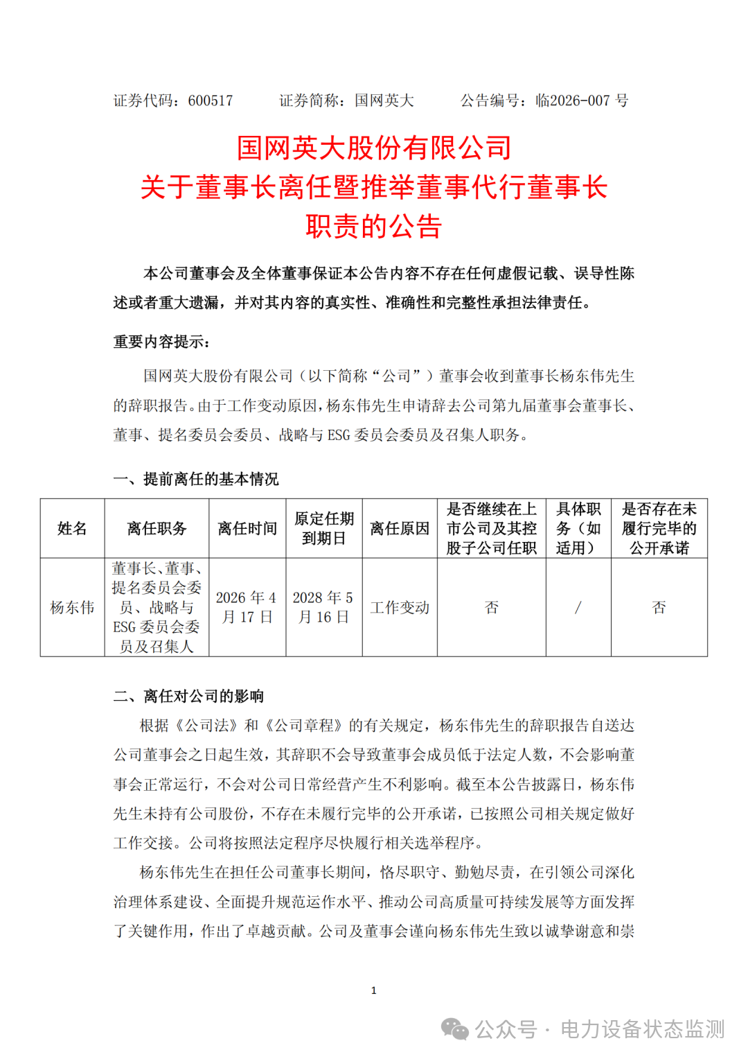
4月17日,国网英大发布公告称,
由于工作变动原因,杨东伟先生申请辞去公司第九届董事会董事长、董事、提名委员会委员、战略与ESG委员会委员及召集人职务。
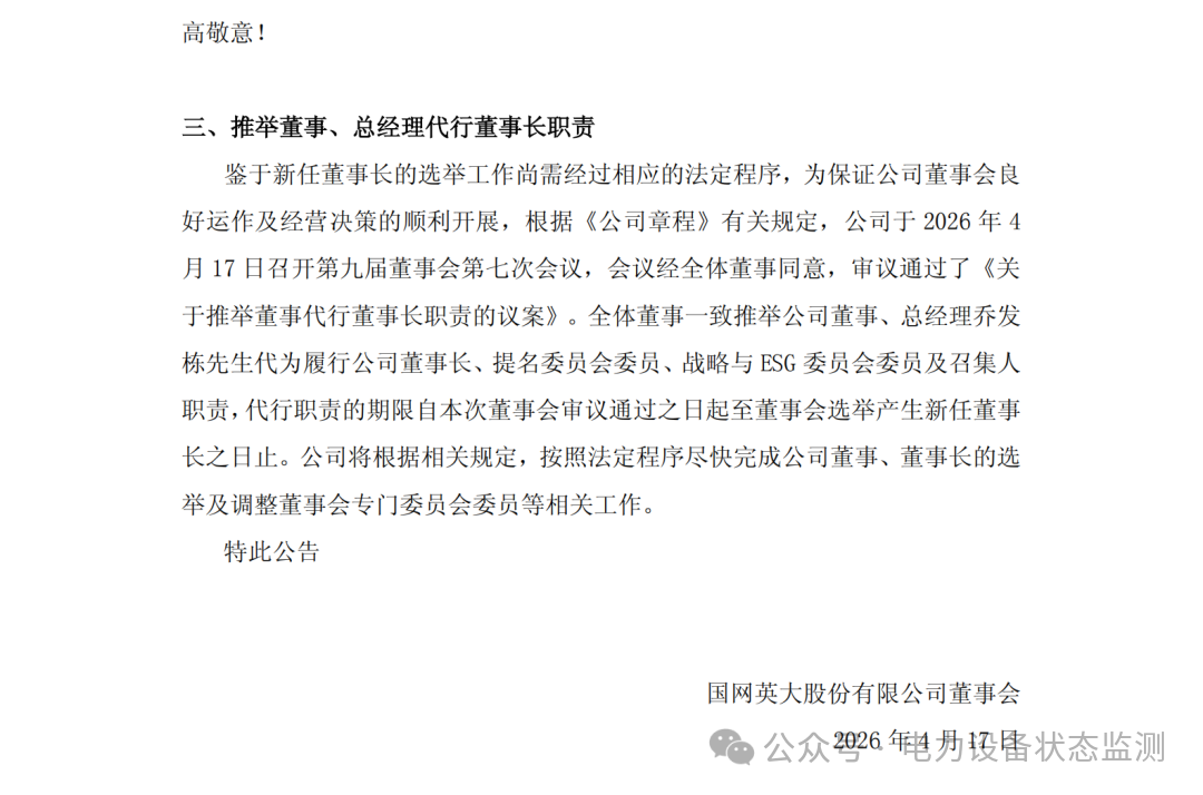
推举总经理乔发栋先生代为履行公司董事长职责,代行职责的期限至产生新任董事长之日止。



杨东伟,男,1970年出生,研究生学历,博士学位,正高级会计师。曾在河南三门峡渑池高村变电站、义马供电分局工作,历任河南许昌市电业局副局长、党委委员兼总会计师;河南省电力公司多种经营部主任兼河南电力实业集团有限公司董事长、总经理;河南三门峡供电公司总经理、党委委员;河南省电力公司副总经济师;鲁能集团有限公司总会计师、党组成员;国网上海市电力公司总会计师、党委委员;国网电子商务有限公司执行董事、总经理、党委副书记;国网电子商务有限公司(国网雄安金融科技集团有限公司)董事长、党委书记;国网英大董事长、党委书记;国家电网有限公司副总经济师;国网英大国际控股集团有限公司董事长、党委书记等职。
上一篇:无