4月10日,中国石油启动的大规模储能系统集采迎来中标候选人公示。项目涉及6个油田、12个区域,总容量达772.5MWh。
在激烈的竞争中,最终仅有7家企业突围,分别为:中天储能、中国石油济柴动力、智光储能、宁德时代、亿纬动力、比亚迪及海博思创。
从份额分布看,宁德时代表现最为强势,独揽5个标段第一;智光储能紧随其后,获得2个标段第一;比亚迪则在第2标段拔得头筹,显示出头部企业在大型能源央企集采中的竞争优势。
01、中国石油天然气集团有限公司2026年磷酸铁锂储能系统集中采购(带量)

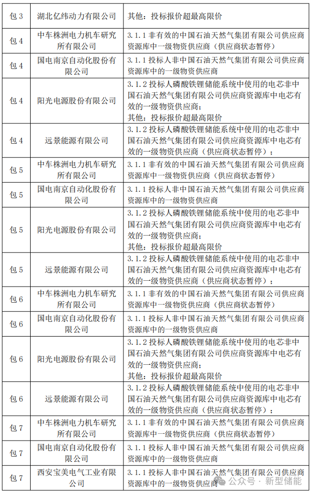
02、不合格单位情况
本次投标评审结果显示,各标包初步评审通过率差异明显:
第二、四、五、六包:各有 7家 投标人通过初步评审,显示出较高参与度;
第七、八包:各有 6家 投标人合格;
第一包:有 3家 投标人合格;
第三包:仅 3家 投标人通过评审,为本次集采中合格家数最少的标段,竞争相对集中



上一篇:无