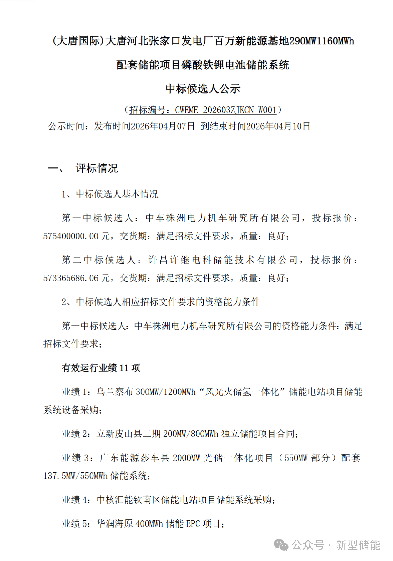
4 月 7 日,大唐河北张家口发电厂百万新能源基地 290MW/1160MWh 配套储能项目磷酸铁锂电池储能系统中标候选人结果正式发布。
本次共有26家企业参与竞标,报价 0.479~0.577 元 / Wh,经评审,共确定两家入围单位:中车株洲电力机车研究所有限公司以 575400000.00 元成为第一中标候选人,许昌许继电科储能技术有限公司以 573365686.06 元获评第二中标候选人。
中车株洲所虽报价稍高,但凭借构网型储能技术、全链条自研及GWh级项目经验等综合优势,更契合大唐张家口基地的高标准需求。

据了解,大唐河北张家口发电厂百万新能源基地 290MW/1160MWh 配套储能项目,是大唐赤城百万千瓦级风光储综合能源基地的核心配套工程,也是华北地区规模领先的大型独立共享储能电站。
项目分两址建设,分别位于河北省张家口市宣化区与赤城县:其中张家口发电厂侧建设规模为 100MW/400MWh,紧邻电厂 500kV 升压站;龙关升压站侧建设规模为 190MW/760MWh,配套当地 300MW 光伏项目开发。
项目采用单体容量不低于 314Ah 的磷酸铁锂电池,提供 5 年系统整体质保,采用电池舱、PCS、BMS、EMS、35kV 升压及温控消防一体化全集成解决方案。
上一篇:无