欢迎访问 CPEM全国电力设备管理网!
官方微信|设为首页|加入收藏
cpem标语
   
顶部动图
金巡奖
  • 金智信息
  • 国电南自
  • 深圳普宙
  • 北新防水
  • 国网信通
  • 中国交建
当前位置:首页 > 招投标

南网2025年第四批无人机设备及相关附件框架采购项目(二次招标)招标公告

2026-01-09分类:招投标 / 招投标来源:南方电网
【CPEM全国电力设备管理网】

南方电网2025年第四批无人机设备及相关附件框架采购项目(二次招标)招标公告


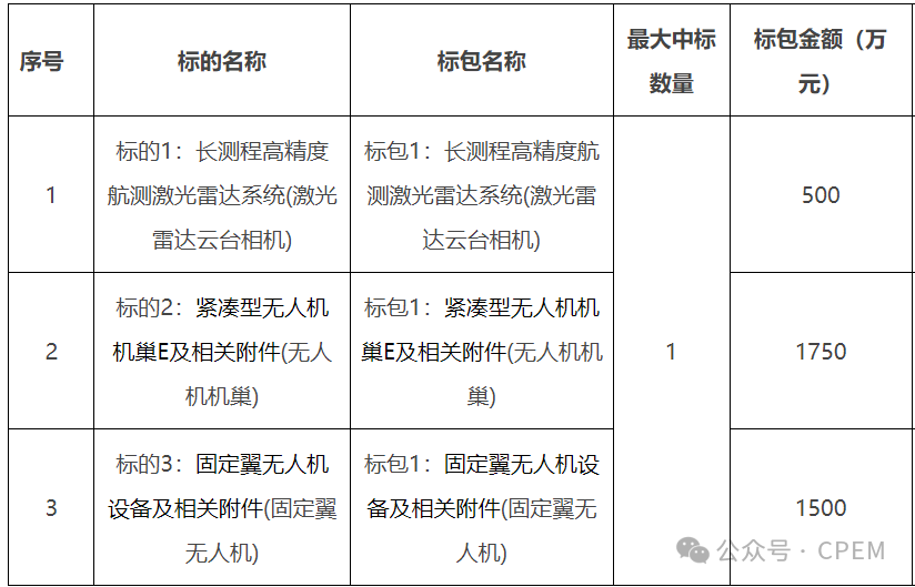
项目概述:本项目为南方电网2025年第四批无人机设备及相关附件框架采购项目。


招标范围:本次招标范围为固定翼无人机,无人机吊舱、无人机机重、无人机地面配套设备等物资。本次只对标的3:固定翼无人机设备及相关附件(固定翼无人机)标包1:固定翼无人机设备及相关附件(固定翼无人机)进行二次招标。


5ff7d4c389c84a7edfab818a71425552.png

分享到:
相关文章
合作伙伴
  • 1
  • 2
  • 3
  • 4
  • 5
  • 6
  • 7
  • 8
  • 10
  • 11
  • 12
  • 13

logo.png

CPEM全国电力设备管理网  © 2016 版权所有    ICP备案号:沪ICP备16049902号-7