欢迎访问 CPEM全国电力设备管理网!
官方微信|设为首页|加入收藏
cpem标语
   
顶部动图
金巡奖
  • 金智信息
  • 国电南自
  • 深圳普宙
  • 北新防水
  • 国网信通
  • 中国交建
当前位置:首页 > 招投标

500MW/2GWh!国电投新疆最大规模独立储能项目招标​

2026-01-09分类:招投标 / 招投标来源:国家电投
【CPEM全国电力设备管理网】

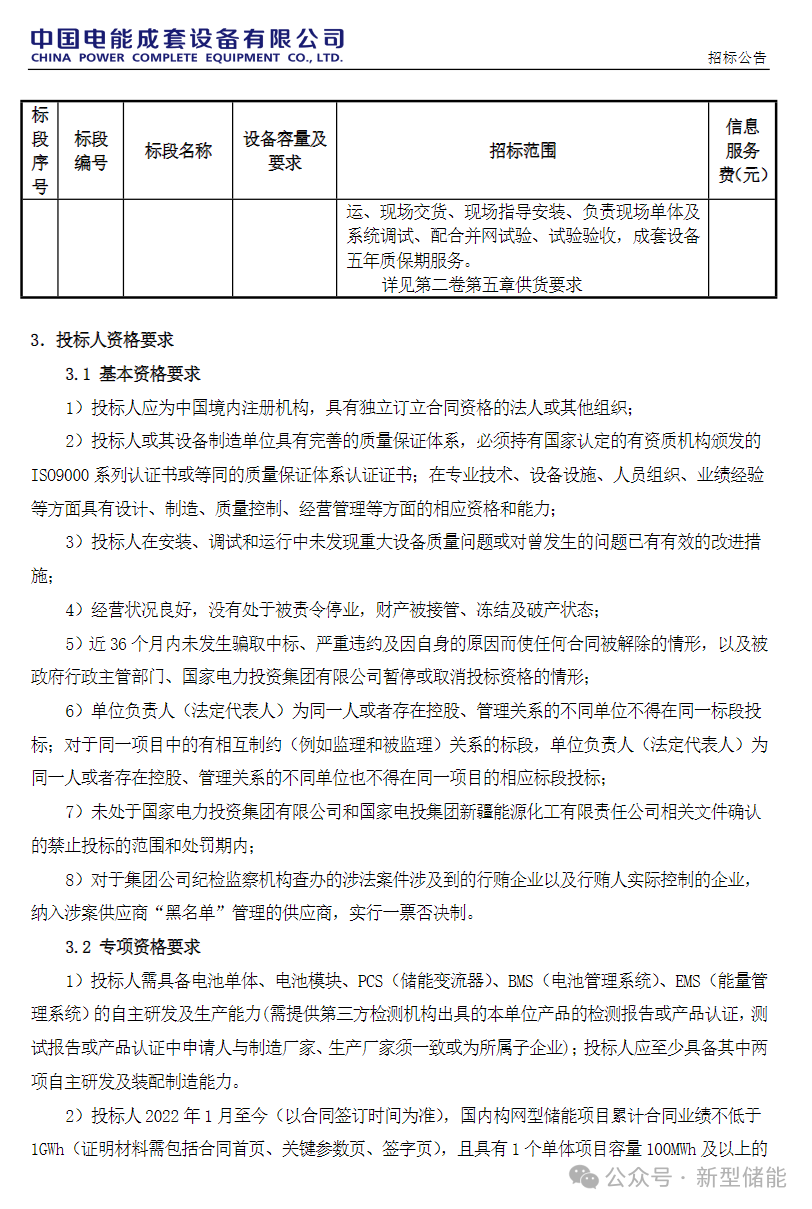
2026年1月7日,国家电力投资集团有限公司就“新疆能源化工巴州500MW/2GWh独立储能项目”发布构网型储能系统设备招标公告。


项目位于新疆巴音郭楞蒙古自治州焉耆县,建设内容包括储能电站与220kV升压站两部分。


储能电站规划配置100套5MW/20MWh构网型储能单元,适配电芯容量要求不小于314Ah;配套的220kV升压站将配置2台250兆伏安主变压器。


项目已于2025年10月28日开工,预计2026年建成并网。


本次招标对投标人业绩提出明确要求:


1、投标人须在近四年内,于国内积累的构网型储能项目合同业绩不低于1GWh。


2、其中,须至少具备1个单体项目容量在100MWh及以上的构网型储能系统合同业绩。


3、投标人所选用的储能变流器(PCS)品牌,须至少具备1个单体项目容量达50MW及以上的构网型PCS设备合同业绩。


招标公告


1b9cade5975e430be993418df6a83eee.png

d3267bb6b1e47d3e3c32c3a502c24b27.png

eb5d16f143ca2cf87157b06f459ef325.png

分享到:
相关文章
合作伙伴
  • 1
  • 2
  • 3
  • 4
  • 5
  • 6
  • 7
  • 8
  • 10
  • 11
  • 12
  • 13

logo.png

CPEM全国电力设备管理网  © 2016 版权所有    ICP备案号:沪ICP备16049902号-7