9月8日,青海省发展和改革委员会发布关于公开征求《青海省深化新能源上网电价市场化改革实施方案》意见建议的公告,并随公告发布《青海省新能源可持续发展价格结算机制细则》《青海省新能源存量项目机制电价实施细则》《青海省新能源增量项目机制电价竞价细则》《青海省电源侧容量补偿机制暂行办法》4份文件。
文件强调不得向新能源不合理分摊费用,不得将配置储能作为新能源项目核准、并网、上网等的前置条件。
其中,《青海省电源侧容量补偿机制暂行办法》提出:各类电源实行统一的容量补偿标准,适时有序建立独立新型储能、抽水蓄能、光热发电、水电等市场化发电机组容量补偿机制。
实施方案和细则文件体现的机制电价、机制电量等重点信息如下:
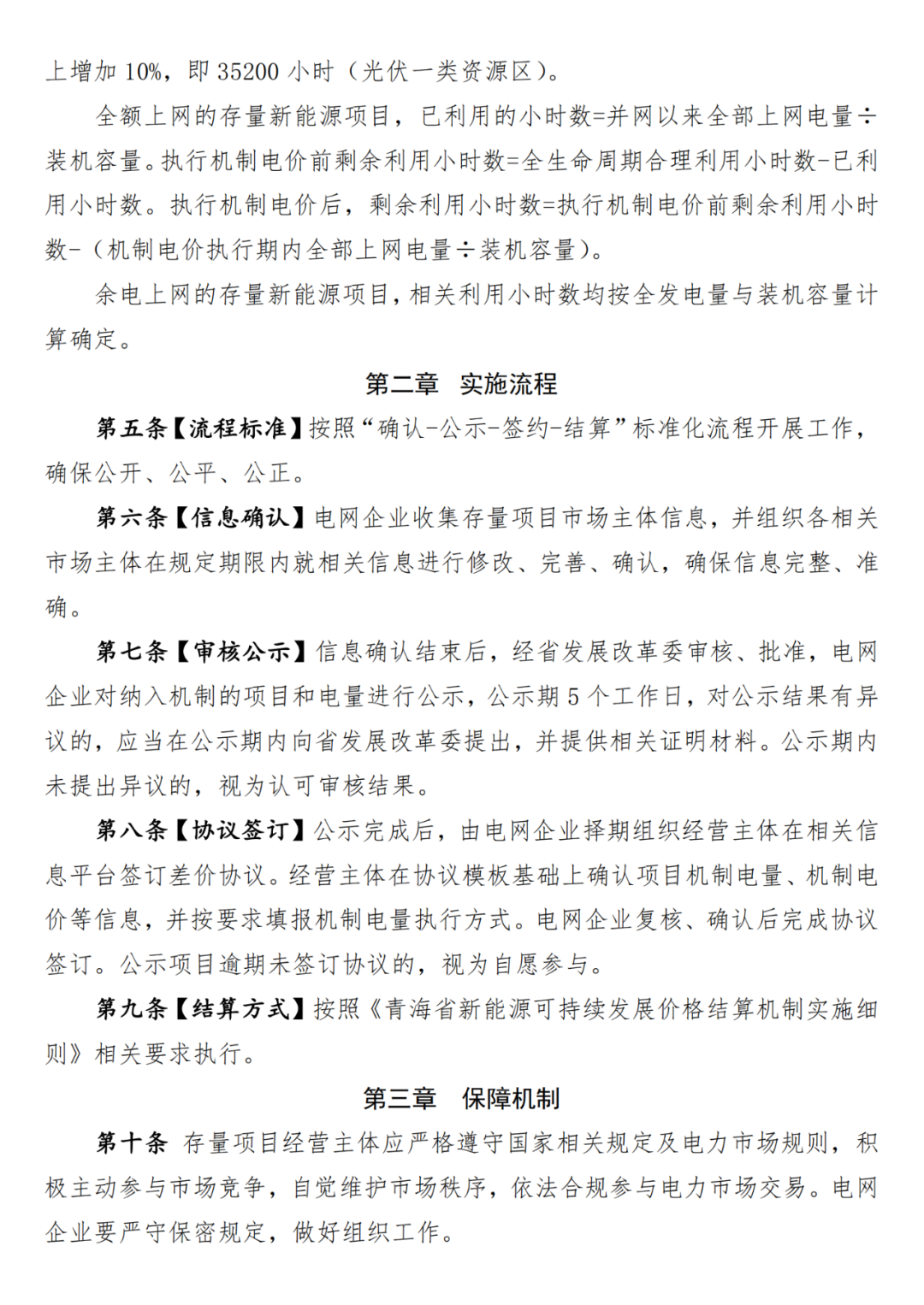
存量项目机制电量:光伏应用“领跑者”项目按照年发电利用小时数1500小时;2021年1月1日以后投产的平价光伏项目按装机容量等比例分配36亿千瓦时机制电量;平价风电项目按装机容量等比例分配5.1亿千瓦时机制电量。
存量项目机制电价:扶贫、特许经营权、光伏应用“领跑者”、分散式风电、平价项目机制电价水平按照我省新能源补贴基准价0.2277元/千瓦时执行;“金太阳”项目按照我省脱硫燃煤机组标杆电价0.3127元/千瓦时执行。
存量项目执行期限:按照政策开始执行时剩余全生命周期合理利用小时数对应年份与投产满20年对应年份两者较早者确定;其中平价项目12年。
增量项目竞价:按技术类型分别组织申报。
增量项目机制电量上限比例:每年竞价中通知。
增量项目竞价上下限:在每年竞价通知中发布。
2025年竞价工作不迟于11月底组织。
原文如下:

为加快构建新型电力系统、健全绿色低碳发展机制,充分发挥市场在资源配置中的决定性作用,根据国家发展改革委、国家能源局《关于深化新能源上网电价市场化改革的通知》(发改价格〔2025〕136号)工作要求,结合省情实际,省发展改革委牵头起草了《青海省深化新能源上网电价市场化改革实施方案》,在征求相关部门、电网企业及各发电企业意见建议的基础上已作了修改完善,现面向全社会公开征求意见,欢迎社会各界踊跃参与,积极建言献策。根据国家发展改革委工作时序要求,此次公开征求意见自2025年9月8日起,至9月12日结束。相关意见建议,请于9月12日18时前通过电子邮件方式反馈我委(价格管理处)。
联系人:赵明奇 联系方式:0971-6305741 电子邮箱:qhsfgwjgc@163.com
青海省发展和改革委员会
2025年9月8日






















