
3月24日,国家能源局印发《2026年能源行业标准计划立项指南》的通知。
通知指出,紧密围绕构建新型能源体系工作任务,保障能源安全和绿色低碳转型,促进能源新技术、新产业、新业态发展,突出重点领域和关键技术要求,提出能源行业标准计划。
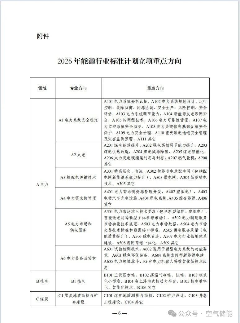
《指南》的重点方向涉及8个领域、29个专业方向,其中在“新型储能和氢能”领域,提到了“F101电化学储能、F102压缩空气储能”等多个储能技术路线。

此前,压缩空气储能相关的多项关键技术标准已进入密集制定或即将实施阶段。
《压缩空气储能电站设计规范》已于2025年12月31日起实施;
《压缩空气地下储能选址技术规范》即将于2026年4月生效;
《压缩空气储能电站接入电网技术规定》即将于2026年5月实施;
《压缩空气储能电站检修导则》国标已进入起草阶段;
《压缩空气储能电站接入电网测试规范》预计在2026年起草完成。
本次国家层面《指南》的发布,为压缩空气储能行业标准体系的建设提供了明确的政策依据和战略框架,意味着压缩空气储能正从“技术突破”迈向“规范化、规模化”应用的新阶段,通过构筑健全的标准体系,确保这一新兴技术能够安全、高效地融入未来能源体系。
附:文件原文








上一篇:无