欢迎访问 CPEM全国电力设备管理网!
官方微信|设为首页|加入收藏
cpem标语
   
顶部动图
金巡奖
  • 金智信息
  • 国电南自
  • 深圳普宙
  • 北新防水
  • 国网信通
  • 中国交建
当前位置:首页 > 空气储能

1.2亿元!中国交建拿下一座350MW压缩空气储能项目附属项目总承包

2026-01-19分类:空气储能 / 空气储能来源:国家电投
【CPEM全国电力设备管理网】

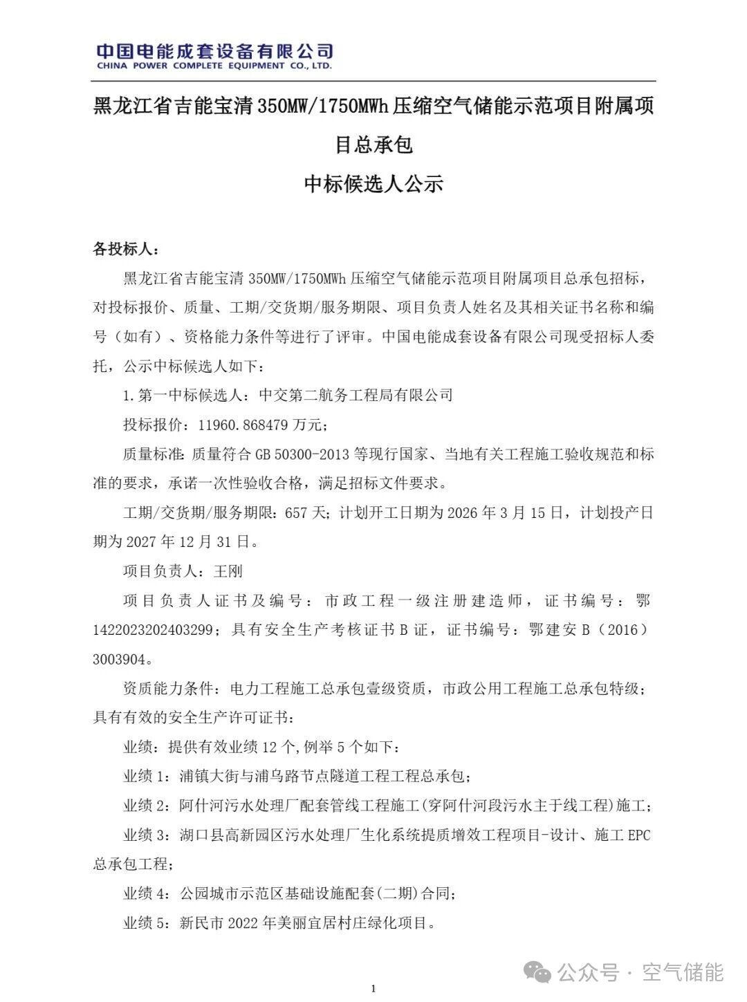
黑龙江省吉能宝清 350MW/1750MWh压缩空气储能示范项目附属项目总承包中标候选人公示


1.第一中标候选人:中交第二航务工程局有限公司


投标报价:11960.868479万元;


2.第二中标候选人:中交路桥建设有限公司


投标报价:11974.486316万元;


e65fc9dfdc878c01443999b2ad1369c4.jpg

6156e745fa03125980f22cb2eec7f9c8.jpg


分享到:
相关文章
合作伙伴
  • 1
  • 2
  • 3
  • 4
  • 5
  • 6
  • 7
  • 8
  • 10
  • 11
  • 12
  • 13

logo.png

CPEM全国电力设备管理网  © 2016 版权所有    ICP备案号:沪ICP备16049902号-7