摘要:
2026年3月13日,新华社受权发布《中华人民共和国国民经济和社会发展第十五个五年规划纲要》(以下简称《规划纲要》)。
《规划纲要》在第二篇第七章提到,加力建设新型能源基础设施。深入实施能源安全新战略,加快构建清洁低碳安全高效的新型能源体系,建设能源强国。着力构建新型电力系统,全面提升电力系统互补互济和安全韧性水平,优化全国电力流向和跨区域通道布局,加快智能电网建设,完善城乡配电网,科学布局抽水蓄能,大力发展新型储能。
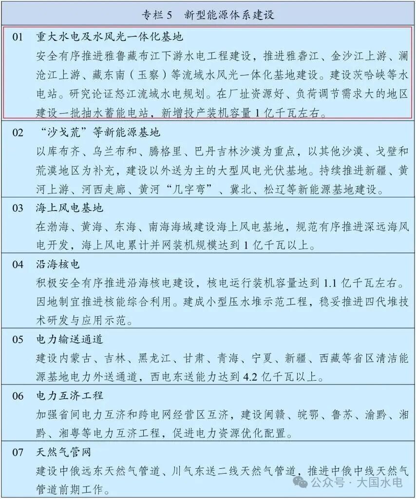
安全有序推进雅鲁藏布江下游水电工程建设,推进雅砻江、金沙江上游、澜沧江上游、藏东南(玉察)等流域水风光一体化基地建设。建设茨哈峡等水电站。研究论证怒江流域水电规划。在厂址资源好、负荷调节需求大的地区建设一批抽水蓄能电站,新增投产装机容量1亿千瓦左右。
部分原文如下:
第二节 加力建设新型能源基础设施
深入实施能源安全新战略,加快构建清洁低碳安全高效的新型能源体系,建设能源强国。推进非化石能源安全可靠有序替代化石能源,坚持风光水核等多能并举,实施非化石能源十年倍增行动。统筹就地消纳和外送,建设“三北”风电光伏、西南水风光一体化、沿海核电、海上风电等清洁能源基地,加强分布式能源就近开发利用,布局发展绿色氢氨醇,积极推进光热发电和地热能利用。加强化石能源清洁高效利用,推进煤电改造升级和散煤替代。着力构建新型电力系统,全面提升电力系统互补互济和安全韧性水平,优化全国电力流向和跨区域通道布局,加快智能电网建设,完善城乡配电网,科学布局抽水蓄能,大力发展新型储能。提高终端用能电气化水平,推动能源消费绿色化低碳化。基本建成全国统一电力市场体系,完善油气“全国一张网”运行调度机制。

上一篇:无