欢迎访问 CPEM全国电力设备管理网!
官方微信|设为首页|加入收藏
cpem标语
   
顶部动图
金巡奖
  • 金智信息
  • 国电南自
  • 深圳普宙
  • 北新防水
  • 国网信通
  • 中国交建
当前位置:首页 > CPEM推荐

2025万元!光伏组件招标

2023-08-18分类:CPEM推荐 / CPEM推荐来源:中国南方电网供应链统一服务平台
【CPEM全国电力设备管理网】

南方电网产业投资集团有限责任公司2023-2024年智慧用能项目光伏组件框架招标招标公告


(招标编号:CG3800022001606979



南方电网产业投资集团有限责任公司2023-2024年智慧用能项目光伏组件框架招标(招标项目编号:CG3800022001606979),已由项目审批机关批准,项目资金已落实,招标人为南方电网产业投资集团有限责任公司。该项目已具备招标条件,现对本项目进行公开招标。


招标项目所在地区:主要以广东省为主


项目信息

1.1.项目名称:南方电网产业投资集团有限责任公司2023-2024年智慧用能项目光伏组件框架招标

1.2.招标编号:CG3800022001606979

1.3.招标人:南方电网产业投资集团有限责任公司

1.4.采购方式:公开招标

1.5.招标分类:框架

1.6.项目类别:货物

1.7.资金来源:已落实

1.8.资格审查方式:资格后审

1.9.招标代理机构:南方电网供应链集团有限公司


项目概况和招标范围

2.1项目概述:

南方电网产业投资集团有限责任公司2023-2024年智慧用能项目光伏组件框架招标,采购光伏组件总体规模15MWp,,单晶硅组件最大功率2550Wp,项目地点主要以广东省为主。为招标方提供光伏组件的制造、配合工厂验收、提供图纸资料、出货前试验、包装、运输到目的地、现场技术服务、指导安装、负责调试、备品备件、售后服务及运维服务等。


2.2招标范围:

南方电网产业投资集团有限责任公司2023-2024年智慧用能项目光伏组件框架招标,采购光伏组件总体规模15MWp,单晶硅组件最大功率≥550Wp。采购范围包括但不限于:

1.单晶硅太阳电池组件的设计、制造、工厂试验、包装、运输、交货、技术服务、指导安装与调试、备品备件、提供技术文件(包括图纸、说明书、计算书、标准和规范等)及质保期间的消缺工作等,承包方应对上述工作范围内的工作负全部责任。

2.承包方负责指派专业人员参与单晶硅太阳电池组件的现场安装、调试、试验、交接验收等方面的工作,并进行指导。

3.完成与光伏项目设计有关的设计联络;接受发包方代表参加出厂试验、见证和验收试验;负责和设备厂家之间的协调。

具体要求详见技术规范书。本次公开招标的具体项目最终以招标人实际委托为准,在实施过程中如遇项目调整则以招标人调整后的为准;本项目1个标的,1个标包。本次框招中标结果适用于招标人(含招标人即将成立开展智慧用能项目投资建设的子公司)。


2.3标的清单:

微信图片_20230818144812.jpg

注:(1)本项目划分为1个标的,1个标包。标的概算金额为智慧用能项目光伏设备预计采购金额。因每个光伏项目规不确定,项目实际金额和预计金额可能存在偏差的情况。

(2)框架合同协议期届满,签约中标人的实际采购量(金额)在承诺采购量(金额))上下限(下限值为预计采购金额80%,上限值为预计采购金额150%)之间的,按期终止框架协议;实际采购量(金额)达到承诺采购量(金额)上限的,应提前终止框架协议;实际采购量(金额)未达到承诺采购量(金额)下限的,应延长该中标人的协议有效期限,延长期限原则上不超过一年,并另行签订补充协议。在延长期内,该框架协议的实际采购量(金额)达到下限时立即终止框架协议,延长期满仍未达到下限,自动终止框架协议。

(3)本项目不收取招标文件费用及投标保证金。


2.4标的物描述

微信图片_20230818144812_1.jpg


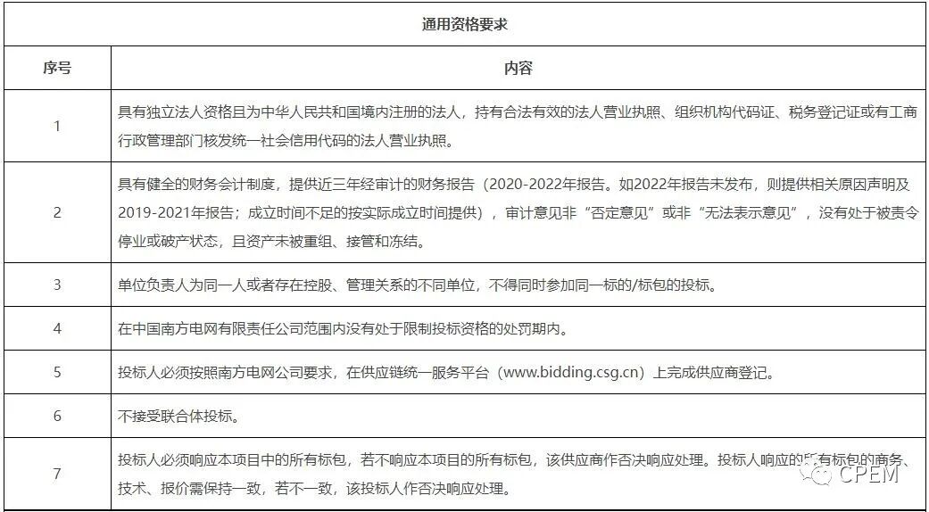
投标人资格要求

微信图片_20230818144812_2.jpg
微信图片_20230818144812_3.jpg

注:本条款未明确“是否接受联合体投标”的,均视为不接受联合体投标。

投标人如存在以下任一情形,由评标委员会对其作否决投标处理:1.与其他投标人下载招标文件的IP地址、投标文件的CPU序列号及硬盘序列号三者同时一致;2.与其他投标人上传投标文件的IP地址、投标文件的CPU序列号及硬盘序列号三者同时一致;3.与其他投标人的投标文件网卡MAC地址一致。

如采购项目最小独立评审单元(标的/标包/标段)出现上述任一情形,将否决投标人响应该采购项目及同一采购项目后续采购的全部投标文件。

如经查实投标人存在围标串标情形的,依据南方电网公司供应商管理相关规定,对相关投标人实施不接受投标处罚。


招标文件的获取

本项目招标人通过南方电网公司供应链统一服务平台(登录网址: http:/www.bidding.csg.cn)实施电子化招标投标。凡有意参加投标者,请于2023年08月17日10时00分00秒至2023年08月24日17时00分00秒,登陆供应链统一服务平台,确定要购买的项目、标的、标包,在系统下载加盖招标代理机构电子章的电子版招标文件,过期无法获取。


4.1完成供应商登记:按国家电子招标投标法有关规定和电子交易平台技术要求,凡有意参加投标者,需先行完成系统登记注册和审核(具体见2016年3月1日网站发布的南方电网公司供应商登记公告),提交登记信息时请选择“中国南方电网有限责任公司”为审核单位,已完成本步骤的可忽略。供应商要为注册登记、审核预留足够的时间,由于自身原因无法及时获取招标文件的,后果由供应商自行承担。


4.2数字证书办理:如本项目需使用数字证书,须在本项目投标文件递交截止时间前完成供应商数字证书办理(办理流程见网站下载中心数字证书办理指南),已完成本步骤的可忽略。供应商要为数字证书办理预留足够的时间,由于自身原因造成无法投标的,后果由供应商自行承担。


4.3供应商登记、供应链统一服务平台操作、数字证书办理咨询电话:

供应商登记咨询电话:4008100100转1

供应链统一服务平台操作咨询电话:4008100100转3

数字证书办理咨询电话:400-666-3999

电话咨询时间:周一至周五上午8:30-12:00,下午14:00-17:00

注:本项目不再发出纸质版招标文件,本项目招标文件的获取方式不接受除上述方式外的其他方式获取。


4.4对招标文件的澄清提问:在2023年08月25日17时00分00秒前,通过南方电网供应链统一服务平台提交关于招标文件的澄清问题。


投标文件的递交

5.1投标文件递交份数与方式

5.1.1通过南方电网公司供应链统一服务平台(www.bidding.csg.cn)递交投标文件,并以此为准;

5.1.2本次招标采用全电子无纸化投标,投标人必须于规定的截标时间前按招标文件要求在南方电网公司供应链统一服务平台完成投标文件上传,无需再另行制作并递交纸质版投标文件及U盘电子版投标文件。未按要求在南方电网公司供应链统一服务平台制作或上传投标文件的,造成的一切后果由投标人自行承担;

5.1.3商务文件、技术文件与报价文件均以标包为单位递交。


5.2投标文件递交及开标安排:

5.2.1投标文件递交时间:2023年08月17日10时00分00秒至2023年09月11日14时00分00秒。

5.2.2递交方式:通过南方电网公司供应链统一服务平台(www.bidding.csg.cn)递交电子投标文件,并以此为准。

5.2.3截标/开标时间:2023年09月11日14时00分00秒。

逾期递交上传的投标文件,招标人或其招标代理机构将不予受理。

5.2.4开标地点:南方电网公司供应链统一服务平台(http;/www.bidding.csg.cn)。

5.2.5开标结果及异议:投标人可于开标结束后1小时内在南方电网供应链统一服务平台上查看项目解密情况,并完成系统确认,如逾期未确认则视为同意开标结果。


发布公告的媒介

本次招标公告在“中国招标投标公共服务平台(www.cebpubservice.com)及南方电网公司供应链统一服务平台(www.bidding.csg.cn)”发布。


投标文件不予受理情况

7.1逾期递交的。

7.2未通过正规渠道获取招标文件的投标人,所提交的投标文件。

7.3如有投标保证金要求,且投标人未缴纳投标保证金。

7.4通过公告规定以外的方式,如邮寄、传真、电子邮件等方式递交投标文件的。

7.5投标人未按要求对投标文件进行上传、加密等的。


监督部门

投标人(供应商)或者其他利害关系人认为本次采购活动不符合法律、法规、规章规定的,可以向有关监督部门投诉,投诉应有明确的请求和必要的证明材料。监督投诉机构名称:南方电网产业投资集团有限责任公司战略发展部;监督投诉机构电话: 020-36623617;监督投诉机构邮箱:ctgyljd@csg.cn。


联系方式

招标人:南方电网产业投资集团有限责任公司

联系人:孙工

电话:4008100100转2


招标代理机构:南方电网供应链集团有限公司

地址:广州市天河区天河路178号

联系人:陈工

电话:4008100100转2



招标人或其招标代理机构机构主要负责人(项目负责人)︰宋义林

招标人或其招标代理机构机构名称:南方电网供应链集团有限公司【盖章位置】

2023年08月17日



分享到:
相关文章
合作伙伴
  • 1
  • 2
  • 3
  • 4
  • 5
  • 6
  • 7
  • 8
  • 10
  • 11
  • 12
  • 13

logo.png

CPEM全国电力设备管理网  © 2016 版权所有    ICP备案号:沪ICP备16049902号-7