2030前实现碳达峰、2060前实现碳中和,中国人是认真的。
今年3月18日,全球能源互联网发展合作组织在京举办中国碳达峰碳中和成果发布暨研讨会,在国内首次提出通过建设中国能源互联网实现碳减排目标的系统方案。
这可不是什么一般的研讨会,看看出席并致辞的大佬名单就知道:
中国电力企业联合会理事长刘振亚
联合国气候变化框架公约秘书处执行秘书埃斯皮诺萨
中国气候变化事务特使解振华
国家能源局监管总监李冶
国家发展和改革委员会资源节约和环境保护司副司长赵鹏高
生态环境部应对气候变化司副司长陆新明
国家电网有限公司副总经理张智刚
中国要用不到10年时间实现碳达峰,再用30年左右时间实现碳中和,这是个非常艰巨的任务。刘振亚、解振华等中方嘉宾认为,想要达成这一任务,需要转变能源发展方式,实现能源体系的低碳、脱碳、清洁化。
根据会议发布的研究成果,这一方案可简述为:以特高压电网做引领,推进“两个替代”,实现“双主导”、“双脱钩”。
即推进能源开发清洁替代和能源消费电能替代;实现能源生产清洁主导、能源使用电能主导;能源电力发展与碳脱钩、经济社会发展与碳排放脱钩。
具体到生产生活中,在2060年,中国煤电装机将全部退出;工业领域将以电能主导,辅以氢能;电动汽车的保有量将达到3.9亿,替代率超90%。
如果说2060太远,那我们可以看看9年后的2030。届时,中国清洁能源装机占比将占67.5%,全国48%的电力都将由太阳能、风能提供。

留给中国煤电的时间不多了
根据本次会议发布的《中国2030年前碳达峰研究报告》《中国2060年前碳中和研究报告》《中国2030年能源电力发展规划研究及2060年展望》三项研究成果,削煤是实现减排目标的重中之重。
2019年数据显示,我国58%的能源消费量由煤炭提供,二氧化碳总排放量更是有80%来自煤炭。放眼全球,中国煤电装机量高达10.4亿千瓦,占全球煤电总装机的一半,能源消费的二氧化碳排放强度比世界平均水平高出30%以上。
“一煤独大”严重制约减排。如果延续当前的发展模式,我国的化石能源消费总量到2030年会增至50亿吨标准煤,2030年前达成碳达峰根本无从谈起。

为了转变当前模式,研究报告认为,我国煤电总量应控制在2025年达到峰值。若把范围扩大到整个化石能源,则在2028年左右达到峰值,然后从2030年起快速减排。
等到2050年,我国电力系统要实现近零排放,相比峰值下降约90%。最终在2060年,让煤电完全退出。
我国煤电确实存在很大的快速减排空间。根据《中国电力报》3月19日的文章,在我国已投运的约3000台其总容量为10.8亿千瓦的煤电机组中,有一半以上的装机容量是效率低,煤耗高、性能差的亚临界机组和热电联产小机组,最先进的66万千瓦和100万千瓦的超超临界机组约占20%,还有30%的近1000台亚临界机组都可以进行升级改造。

那么,煤电空出来的巨大占比要由谁来填补?自然是清洁能源。
报告给出三个方向:
在新疆等太阳能丰富的地区,加快建设集中式太阳能发电基地;
在新疆、内蒙、广东等风能资源丰富的地区,集约高效建设大型风电基地;
在金沙江等西南水利资源丰富的地区,积极稳妥推进大型水电基地建设。
争取在4年后,我国清洁能源装机量达到17亿千瓦,占全国总装机量的57.5%,发电量3.9万亿千瓦时、占比全国总发电量的41.9%。
等到2030年碳达峰之时,我国清洁能源装机占比要达到67.5%,最终在2060年,实现超96%的电源装机和发电量由清洁能源承担。
在转型期间,天然气和氢将承担主要调峰电源的职能。

电能时代即将开启
用清洁能源替代煤电倒是不难理解,可像炼钢、汽车这样的清洁能源难以直接利用的消费端又该怎么办?
报告给出的答案是——电能替代技术,即像电热、电动、电制氢这样电制燃料及原料技术。
凭借大规模的电气化改造,报告预计2060年工业、交通、建筑领域电气化率分别达到54%、81%、79%。
到2060年,电能占终端能源消费比重达到66%,是现有模式下的1.7倍。

而在电能无法直接替代的航空航海、冶金、化工等领域,可以利用电制燃料实现间接电能替代,这当中,氢能被寄予厚望。
报告预测,2030年,清洁电力制氢的经济性将超过化石能源,电解水制氢产量达400万吨;2060年,我国氢产量会达到6000万吨,电解水制氢、电制氨、电制甲烷成本大幅下降。

汽车同样如此,报告认为到2060年,我国电动车保有量约3.9亿量,替代率超过90%;同时还要加快高速电气化铁路建设和改造,加快电动飞机等技术的发展。

清洁能源不均衡?不稳定?特高压和储能是关键
尽管研究报告向我们描绘了非常宏大的清洁能源运用前景,但众所周知,靠高比例的清洁能源发电,就要面对其波动性、随机性、不确定性给系统带来的巨大挑战。
中国电力企业联合会理事长刘振亚认为,想要充分利用清洁能源,那就需要建设特高压电网。他表示,无论是去年我国湖南、浙江等地的“拉闸限电”,还是今年美国得州的大面积停电,都凸显了大电网互联对保障能源供给与安全的极端重要性。如果没有特高压电网,我国清洁能源无法大规模开发利用。
刘振亚称,中国能源互联网实质是“智能电网+特高压电网+清洁能源”,是清洁能源在全国范围大规模开发、输送和使用的基础平台,是清洁主导、电为中心、互联互通的现代能源体系。所以,加快发展特高压电网是构建中国能源互联网的关键。

报告也认为,我国清洁能源资源与负荷中心分布很不均衡,高比例可再生能源对电网结构和调节能力的要求,客观上决定了我国必须要加快形成以特高压骨干网架为核心的全国清洁能源优化配置平台。
而且,特高压输电技术已经全面成熟,我国已建和在建特高压工程32项,并网清洁能源装机7.6亿千瓦,支撑我国清洁能源发展进入了快车道,为碳达峰碳中和奠定坚实基础。
除了特高压的互联和调节作用,储能也将起到重要的调节作用。
报告预计2050年抽水蓄能、电化学储能装机规模分别达到1.7亿、6亿千瓦,氢储能实现效率提高至60%-65%。

虽然报告主要给出的对策是特高压输电,对储能着墨不多,但我国实际上已经在储能领域展开积极探索。
据青海新闻网3月19日报道,由国家能源局委托国网青海省电力公司牵头开展的《大规模储能支撑高比例可再生能源电力系统安全稳定运行研究》工作已正式启动。这是国内首次开展该项研究,将填补大规模储能支撑高比例可再生能源电力系统安全的技术空白。
报道还着重提到了储能技术意义,称大规模储能发展是新能源充分开发利用的最佳技术支撑,能有效解决电网运行安全、新能源消纳、电力电量平衡等方面存在的突出问题,也是国家能源局重要研究课题。

资本市场对此给出了乐观的预计。
光大证券认为,经济性成为当前国内储能大规模建设的主要矛盾。然而,储能可通过地方补贴、提高消纳带来的额外发电收益、内部化碳成本等方式抹平暂时的经济性缺口。随着青海出台国内首个新能源配储能补贴的出台,各地针对储能补贴政策有望陆续出台,有望通过政策手段、补贴抹平暂时的经济性缺口,刺激储能需求提升。
据光大证券测算,假设备电时长是4小时,那么我国风光发电侧从2020年-2060年的累计储能需求空间将达到3.6TWh(亿/千瓦时),投资市场规模约25万亿元。
天风证券也认为,目前在无补贴条件下,锂电池储能调峰的竞争力相对较弱,但后续随着锂电池成本的不断降低,循环寿命提升,电池容量增大,锂电储能度电成本将会持续降低。受政策激励叠加锂电价格下行影响,预计中国发电端储能市场将快速增长。预计至2025年,中国发电侧储能市场会开始爆发,在全球碳减排的背景下,当其经济性提高后有望快速获取火电调峰份额。
据天风证券测算,假设储能可以100%实现利用,每年工作280天,那么在总投资额150万元/MWh(兆瓦时)的情况下,如果没有政策补贴,锂电储能投资回收期为24年,一般锂电寿命为13-20年,故无补贴情况下经济性差;对储能电量进行度电补贴分别为0.5元、1元时,投资回收期将下降至10.7年和6.9年,表现出明显的经济性提升。度电补贴为1元时,发电侧储能表现出较高的经济性。

该机构预计,如果锂电池每年能有15%的价格降幅,则2020至2025年储能系统投资额可自150万元/MWh下降至67万元/MWh,在无补贴情境下,中国、欧美、日本、澳大利亚的投资回收期均可下降至10年左右,具备一定经济性,届时投资额降低所导致的经济性提升有望推动储能系统的装配比例快速增长。

碳达峰、碳中和是一场硬仗
中国要进入清洁能源时代已是大势所趋。3月15日,中央财经委员会第九次会议首次提出“构建以新能源为主体的新型电力系统”。
3月16日,国家能源局新能源司副司长任育之在“第六届中国能源发展与创新论坛”上表示,会初步考虑制定更加积极的发展目标,促进可再生能源大规模、高比例开发利用。
这无疑是一场硬仗,也是对我们党治国理政能力的一场大考。中央财经委员会第九次会议强调,要把碳达峰、碳中和纳入生态文明建设整体布局,拿出抓铁有痕的劲头,如期实现2030年前碳达峰、2060年前碳中和的目标。
中国淘汰煤电的逐厂退役策略
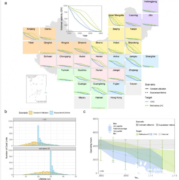
中国作为世界上最大煤炭消费国,为实现2060年前碳中和目标和全球1.5°C气候目标,需要对燃煤电厂进行迅速的淘汰以达成深度减排。2020 年中国的煤电装机总量达到10.8 亿千瓦,超过所有其他国家总和。并且,大多数燃煤电厂是在过去十五年中投产运行,与欧美等国家的设施相比剩余更长的使用寿命,这意味着中国燃煤电厂的快速退役会引发资产搁浅的风险,进一步的煤电扩张则会加剧以此为主的经济影响。现阶段中国实现经济和清洁能源转型的关键挑战在于能否在接下来的几十年里在燃煤发电行业实现深度减排,并达到电力系统的净零排放。
与全球升温1.5°C目标匹配的煤炭退役路径
本研究根据全球综合评估模型(GCAM-China,Global Change Analysis Model) (GCAM, jgcri.github.io/gcam-doc/),得出中国实现全球升温1.5°C和2°C目标的二氧化碳减排路径、电力部门的排放趋势、以及燃煤机组的发电情景。为实现与 2 °C目标匹配的退出路径,中国需要在2050到2055 年之前加速淘汰传统燃煤电厂,在1.5°C目标下,这一时间需要提前至2040到2045 年,在此期间继续建造新的燃煤电厂会进一步缩短所有现役电厂的使用寿命。

a全球CO 2净排放途径,b中国CO 2净排放途径,c全球常规煤炭发电途径,d中国常规煤炭发电途径,e中国按技术分类的发电量。
图中较细的线表示IAMC 1.5°C方案数据浏览器中的方案。淡蓝色线表示方案分类为“低于1.5°C”,“ 1.5°C低过冲(overshoot)”和“ 1.5°C高过冲(overshoot)”;浅绿色线表示数据库中分类为“较低2°C”和“较高2°C”的方案。
燃煤电厂退役优先级评估
研究者们依据技术属性、盈利能力、环境影响指标对1037个现役燃煤电厂(图1)的退出优先级进行逐一评估,并识别出那些特征明确应该优先退出的机组。结果显示18% 现役机组被识别为优先退役,共计1.11 亿千瓦,目前已运行超过10 年,机组容量小于60 万千瓦,并且没有采用效率较高的超临界或超超临界技术。
煤电机组退出路径设计

图 煤电机组退出路径以及两种退役情景下对煤电机组运行年限和利用小时的影响。在1.5°C和2°C目标和两种电厂退役情景下(a)国家级及省级煤电机组退出路径图;(b)煤电机组运行年限直方图分布;(c)煤电机组利用小时数变化曲线
基于这套系统性的煤电机组退出策略,以及与1.5°C和2°C目标相匹配的煤电机组退出路径,研究者们设计并分析了两种电厂退役情景——保持机组利用小时和保障机组运行年限(图2a)。在保持机组利用小时的退役情景下,在全国煤电发电量的约束下,每个机组的退役时间则是根据其多指标退役优先级逐个关停,大多数机组将在达到20 或30 年的保障年限之前退役(图2b)。
在保障机组运行年限的退役情景下,大多数机组可以通过逐步降低其利用小时数(图2c),进行电力系统调峰,来延长其使用寿命以达到保障年限,这需要强有力的政策支持,才能实现相同的全国煤电发电路径。