欢迎访问 CPEM全国电力设备管理网!
官方微信|设为首页|加入收藏
cpem标语
   
顶部动图
金巡奖
  • 金智信息
  • 国电南自
  • 深圳普宙
  • 北新防水
  • 国网信通
  • 中国交建
当前位置:首页 > 电力资讯 > 企业动态

新能源与售电一图读懂2019年风电管理新政

2022-08-16分类:电力资讯 / 企业动态来源:
【CPEM全国电力设备管理网】


栏目主持人葛志坚按

2019年5月30日,国家能源局正式发布了《关于2019年风电、光伏发电项目建设有关事项的通知》(国能发新能〔2019〕49号),与4月发布的风电光伏管理意见(征求意见稿)相比,内容作了不少简化和调整,删除了要求2018年未竞价项目全面进行竞价的要求等内容,显得更加务实和易于执行。我们根据政策内容制作了政策示意图。



(点击图片查看大图)


附件:风电新政内容


附件1:2019年风电项目建设工作

方案

 

为促进风电高质量发展,加快降低补贴强度,现就做好2019年度风电建设管理工作有关要求通知如下。


一、有序按规划和消纳能力组织项目建设


各省级能源主管部门要按照《可再生能源发展十三五规划》《风电发展十三五规划》以及《国家能源局关于可再生能源发展十三五规划实施的指导意见》(国能发新能〔2017〕31号,以下简称《指导意见》)要求,在论证并落实消纳能力的前提下,有序组织各类风电项目建设。《指导意见》中本省级区域2020年规划并网目标,减去2018年底前已并网和已核准在有效期并承诺建设的风电项目规模(不包括分散式风电、海上风电、平价上网风电项目、国家能源局专项布置的示范试点项目和跨省跨区外送通道配套项目),为2019年度各省级区域竞争配置需国家补贴风电项目的总规模。在省级电网区域内消纳的风电项目由省级电网企业出具电力送出和消纳意见,跨省跨区输电通道配套风电项目的消纳条件应由送受端电网企业联合论证。国家电网有限公司、南方电网公司等电网企业在国家能源局指导下督促各省级电网企业做好风电项目电力送出和消纳落实工作。


二、完善市场配置资源方式


(一)完善集中式风电项目竞争配置机制。2019年度需国家补贴的新建集中式风电项目全部通过竞争配置方式选择。有关省级能源主管部门按照本文附件中的指导方案制定2019年度风电项目竞争配置工作方案,向社会公布。在国家能源局公布2019年度第一批平价上网风电项目名单之后,有关省级能源主管部门再组织有国家补贴的风电项目的竞争配置工作。各跨省跨区输电通道配套的风电基地项目,项目所在地省级能源主管部门应制定专项竞争配置工作方案,优先选择补贴强度低的项目业主,或直接按平价上网项目(无国家补贴)组织建设。


(二)采取多种方式支持分散式风电建设。鼓励各省(区、市)按照《国家发展改革委 国家能源局关于积极推进风电、光伏发电无补贴平价上网有关工作的通知》(发改能源〔2019〕19号)有关政策,创新发展方式,积极推动分散式风电参与分布式发电市场化交易试点。对不参与分布式发电市场化交易试点的分散式风电项目,可不参与竞争性配置,按有关管理和技术要求由地方政府能源主管部门核准建设。


三、严格竞争配置要求


(一)竞争配置方式选择


1.第一种方式。风电项目开发前期工作已由开发企业自行完成,省级能源主管部门按照竞争配置工作方案择优选择列入年度建设方案的项目。各开发企业参与竞争配置的风电项目应满足前期工作深度要求


2.第二种方式。省级能源主管部门和省级以下地方政府已委托第三方技术机构开展资源勘查等前期工作,确定计划开发的区块,在已落实项目土地使用和电力送出及消纳等外部条件下,通过竞争配置选择投资开发企业。


(二)竞争配置建设方案相关要求


各省级能源主管部门应根据国务院价格部门发布的本区域风电指导价作为竞争配置上网电价上限(不得设置电价下限),并编制2019年度风电建设方案。建设方案应包括新增建设规模及布局、竞争配置工作方案,电网企业出具的确保电力送出消纳意见等内容。各省级能源主管部门按照建设方案组织风电项目竞争配置工作,并将建设方案抄送国家能源局及各派出能源监管机构。国家能源局对有关建设方案进行监督,对不符合规划落实情况和公平竞争原则以及电力送出消纳条件不落实的建设方案提出整改意见。


四、全面落实项目电力送出和消纳条件


(一)已纳入年度建设方案的存量项目,有关电网企业应在落实电力送出和消纳并确保弃风限电持续改善的前提下积极落实并网。对自愿转为平价上网的存量项目,电网企业在建设配套电力送出工程的进度安排和消纳方面予以优先保障。


(二)各类拟新建风电项目均应以落实项目电力送出和确保达到最低保障收购年利用小时数(或弃风率不超过5%)为前提条件。在满足已并网和已核准在有效期内并承诺建设风电项目电力消纳基础上,按照平价上网风电项目、分散式风电项目、需国家补贴的竞争性配置风电项目的次序配置电网消纳能力。


五、分类指导存量项目建设


各省级能源主管部门要对已核准风电项目进行梳理,建立项目信息管理台账,分类指导建设。


(一)超出《企业投资项目核准和备案管理办法》中规定的项目核准文件有效期限的,相关项目核准文件失效。如项目单位希望继续建设,可作为新项目参与本年度新建项目竞争配置,也可转为平价上网项目。


(二)符合国家风电建设管理要求且在项目核准有效期内的风电项目,执行国家有关价格政策。


(三)鼓励各类在核准有效期内的风电项目自愿转为平价上网项目,执行有关平价上网项目的支持政策。


(四)风电投资监测预警级别从红色转为橙色或绿色的地区,严格按电网消纳能力有序启动之前因预警停建项目,鼓励自愿转为平价上网项目。


六、有序稳妥推进海上风电项目建设


2019年起新增的海上风电项目必须通过竞争配置确定项目业主单位,各相关省级能源主管部门应按照加快推动技术进步和成本下降的原则制定专门的海上风电项目竞争配置工作方案。依法依规核准的海上风电项目执行国家有关电价政策。


为进一步规范海上风电发展,有关省级能源主管部门依据国家《风电发展十三五规划》和国家能源局批复的本省级区域的海上风电规划组织海上风电项目建设,按照上述规划中明确的本区域2020年建成并网目标和在建规模对本省(区、市)2018年底前已核准海上风电项目进行梳理,由项目开发企业承诺开工及全部机组完成并网的时间,在此基础上梳理出2020年底前可建成并网的海上风电项目、2020年底前可开工建设的海上风电项目以及2021年底前可建成并网的海上风电项目,三类项目清单及相关企业承诺应及时对全社会公示。对核准前置条件不齐全的海上风电项目,核准文件由项目核准机关依法予以撤销,有关项目信息抄送国家能源局及相关派出能源监管机构。


七、强化承诺条件核实


(一)各省级能源主管部门对各参与竞争配置的风电项目以及平价上网项目的相关土地使用等降低非技术成本的承诺或说明进行复核,并及时对全社会公示实际执行情况,将其作为后续安排新增风电建设规模的重要依据。


(二)各省级能源主管部门对有关省级电网企业或地方电网企业经论证确认的拟新建风电项目具备电力送出和消纳条件的意见进行复核。电网企业可按单个项目或者本批次项目整体出具意见。


八、做好风电项目建设信息监测工作


请各省级能源主管部门及时组织各项目单位按照以下要求,按时在可再生能源发电项目信息管理平台填报以下项目信息:


(一)已核准风电项目须提交项目核准文件、列入本省(区、市)年度建设方案的依据等文件的扫描件,并按照项目信息管理相关规定完善各项信息。逾期未完成填报项目视为自动放弃申请国家补贴。


(二)所有新核准建设的风电项目均应在项目申请时及时填报项目信息,标明项目的分类并提交相关附件。国家可再生能源信息管理中心与电网企业的新能源项目相关管理系统做好衔接,及时采集风电核准、并网、运行、补贴拨付等信息。


各省级能源主管部门应在2019年7月1日(含)前完成已核准建设的风电项目的信息审核工作。对于因相关信息填报错误、填报不及时导致不能纳入补贴目录及获得电价附加补贴的,由项目单位自行承担相关后果。


请各有关单位按照上述要求,切实做好相关工作,尽快组织风电竞争性配置工作,积极推动风电项目建设工作,确保风电产业持续健康发展。各派出能源监管机构要加强对监管区域内电力送出和消纳条件、补贴项目竞争配置和投资营商环境等事项的监管。

附件2:风电项目竞争配置指导方案

(2019年版)


为促进风电有序规范建设,加快风电技术进步、产业升级和市场化发展,按照市场在资源配置中发挥决定性作用和更好发挥政府作用的总要求,对集中式陆上风电项目和海上风电项目通过竞争配置方式组织建设。


一、基本原则


(一)规划总量控制。各省级能源主管部门要严格按照《风电发展十三五规划》和《国家能源局关于可再生能源发展十三五规划实施的指导意见》的管理要求,有序规范组织项目建设。各沿海省(区、市)应根据《风电发展十三五规划》和国家能源局审定批复的海上风电规划,合理确定2019年度海上风电配置规模。


(二)公开竞争优选。各省级能源主管部门要制定风电项目竞争配置工作方案,公开竞争配置条件和流程,按照公开公平公正的原则对纳入国家补贴范围的项目或投资进行优选(或招标)。


(三)接网及消纳保障。所有参与竞争配置的项目须以电网企业投资建设接网及配套电网工程和落实消纳为前提条件,确保项目建成后达到最低保障收购年利用小时数(或弃风率不超过5%)。电网企业有关电力送出和消纳支持承诺应向社会公布,接受社会监督。


(四)竞争确定电价。2019年度新增集中式陆上风电和海上风电项目全部通过竞争方式配置并确定上网电价,各项目申报的上网电价不得高于国家规定的同类资源区指导价,同时不得设置竞争最低限价。各级地方政府部门不得干预项目单位报价。


(五)优化投资环境。省级能源主管部门要指导市(县)级政府优化投资环境。地方政府有关部门不得以资源出让、企业援建和捐赠等名义变相向企业收费,增加项目投资经营成本,相关政策落实的承诺等情况应向社会公布,接受社会监督。


二、竞争要素


各省级能源主管部门制定的竞争配置工作方案应包含项目方案及技术先进性、前期工作深度、上网电价等竞争要素。应将上网电价作为重要竞争条件,所需补贴强度低的项目优先列入年度建设方案


(一)已确定投资主体项目的竞争要素


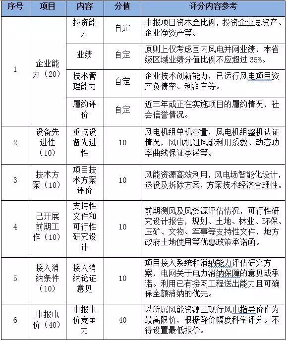
1.企业能力。包括投资能力、业绩、技术能力、企业诚信履约情况评价。


2.设备先进性。包括风电机组选型、风能利用系数、动态功率曲线保障、风电机组认证情况。


3.技术方案。包括充分利用资源条件、优化技术方案、利用小时测算、智能化控制运行维护、退役及拆除方案、经济合理性等。


4.已开展前期工作。包括项目总体规划、测风及风能资源评估、可行性研究设计、已取得的支持性文件等。


5.接入消纳条件。委托电网企业开展接入系统和消纳能力分析结果。


6.申报电价。测算提出合理收益条件下的20年固定上网电价。国家核定最低保障小时数的地区,可按照国家最低保障小时数报价,超出部分市场定价,按最低保障小时数内电价评分。


各省级能源主管部门可参照表1自行制定竞争配置评分细则,但不应设置或变相设置有违市场公平的条款。可采取综合评分法,其中电价权重不得低于40%。也可采取先技术评选,再电价比选的方式,按电价由低到高排序分配完为止。


表1 已确定投资主体风电项目参考评分标准


(二)未确定投资主体项目的竞争要素


1.企业能力。包括投资能力、业绩、技术能力、企业诚信履约情况评价。


2.设备先进性。包括风电机组选型、风能利用系数、动态功率曲线保障、风电机组认证情况。


3.技术方案。包括充分利用资源条件、优化技术方案、利用小时测算、智能化控制运行维护、退役及拆除方案、经济合理性等。


4.申报电价。测算提出合理收益条件下的20年固定上网电价。国家核定最低保障小时数的地区,可按照国家最低保障小时数报价,超出部分市场定价,按最低保障小时数内电价评分。


各省级能源主管部门可参照表2自行制定竞争配置评分细则,但不应设置或变相设置有违市场公平的条款。原则上采取综合评分法,其中电价权重不得低于40%。


表2 未确定投资主体风电项目参考评分标准

新能源与售电栏目由葛志坚律师主持/主笔,希望借助这个栏目与大家分享新能源与售电方面的法律实务问题与政策动态。如果您有任何想法、建议或意见,欢迎点击文末留言,或者长按下方二维码添加葛志坚律师微信。



向新能源与售电栏目投稿,欢迎发送邮件至gzj@sunshinelaw.com.cn。


查看新能源与售电专栏文章,请点击以下链接:

版权声明:本文为阳光时代原创作品,欢迎转发分享。其他媒体转载,请清晰注明作者姓名及来源:微信公众号阳光时代法律观察。


点在看,是对我们分享的最大鼓励


分享到:
相关文章
合作伙伴
  • 1
  • 2
  • 3
  • 4
  • 5
  • 6
  • 7
  • 8
  • 10
  • 11
  • 12
  • 13

logo.png

CPEM全国电力设备管理网  © 2016 版权所有    ICP备案号:沪ICP备16049902号-7