欢迎访问 CPEM全国电力设备管理网!
官方微信|设为首页|加入收藏
cpem标语
   
顶部动图
金巡奖
  • 金智信息
  • 国电南自
  • 深圳普宙
  • 北新防水
  • 国网信通
  • 中国交建
当前位置:首页 > 电力资讯 > 企业动态

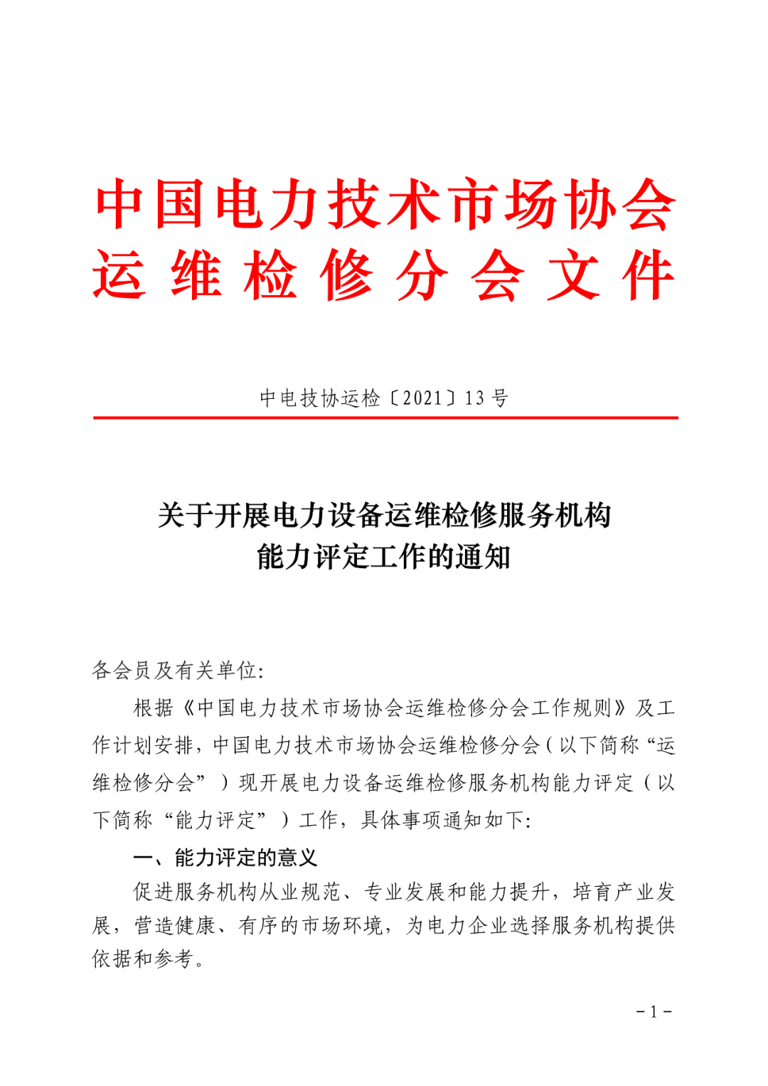
【重要通知】关于开展电力设备运维检修服务机构能力评定工作的通知

2022-08-16分类:电力资讯 / 企业动态来源:搜狐新闻
【CPEM全国电力设备管理网】





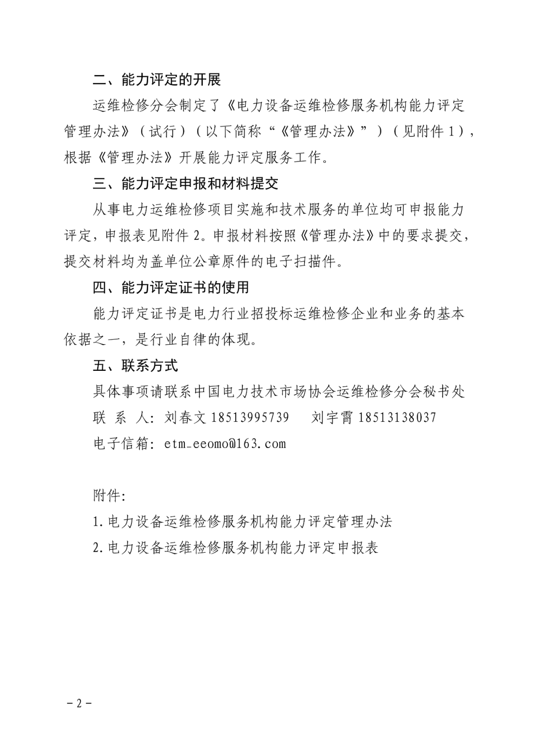
真诚邀请从事电力运维检修的企业加入中国电力技术市场协会运维检修分会这一大家庭。运维检修分会将全面引导我国电力运维检修高质量发展,建设共享平台。在行业资讯、人才培养、标准制定、培训教材、考核题库、机械器具销售凭租、运检项目业务对接、资质提升、技术咨询、能力评定、企业管理、品牌建设等方面做好服务与支持。

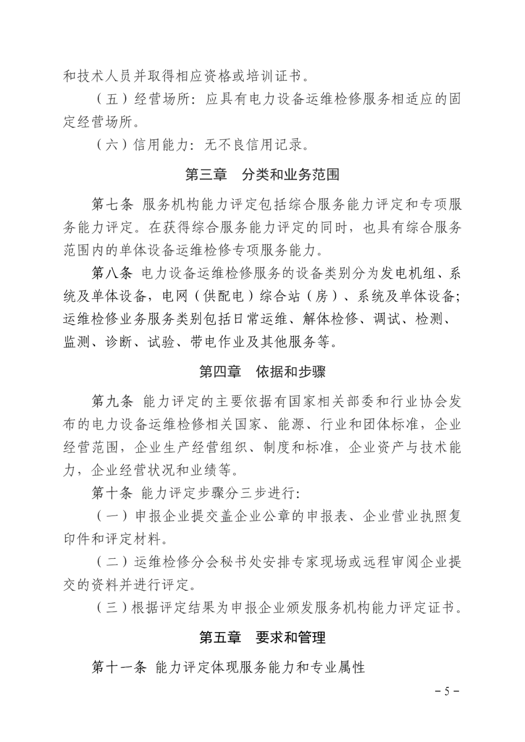
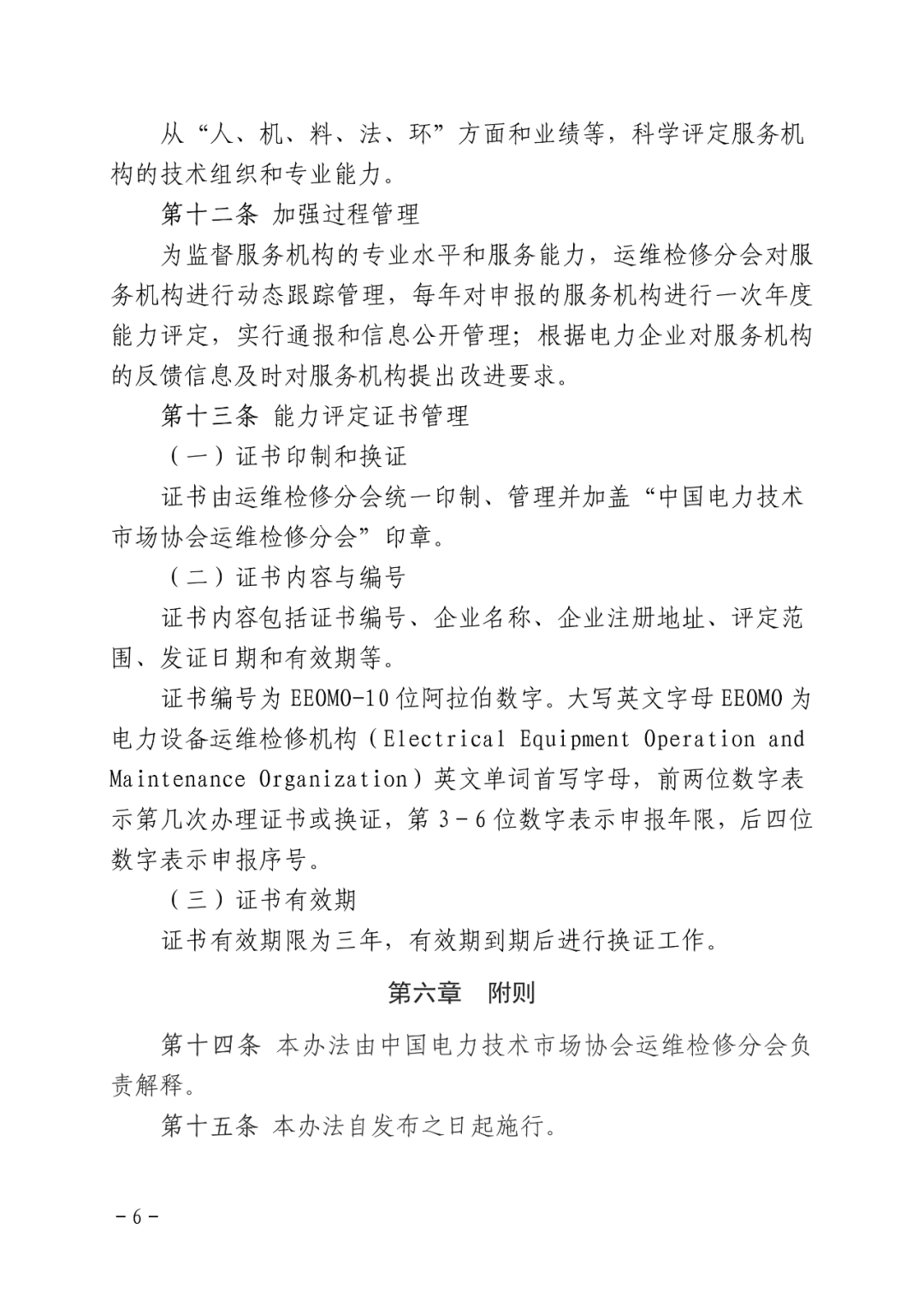
现开展电力设备运维检修服务机构能力评定服务工作。运维检修分会秘书处梳理了近500余项电力运维检修标准,组织了权威的专家团队,建设了电力运维检修知识库、技术库和产品库;能力评定工作坚持求实、严谨、公开、公平和公正的原则,坚持突出服务机构的专业水准、服务价值和科技创新;做到权威、专业、价值和行业认可。能力评定助力运维检修企业业务发展、专业提高和能力提升;能力评定助力运维检修企业核心价值体现和品牌建设。运维检修分会将与会员单位共同携手,为我国电力设备运维检修高质量发展做出贡献。




关于开展电力设备运维检修服务机构能力评定工作的通知

中电技协运检[2021]13号



附件:关于开展电力设备运维检修服务机构能力评定工作的通知



  

END




分享到:
相关文章
合作伙伴
  • 1
  • 2
  • 3
  • 4
  • 5
  • 6
  • 7
  • 8
  • 10
  • 11
  • 12
  • 13

logo.png

CPEM全国电力设备管理网  © 2016 版权所有    ICP备案号:沪ICP备16049902号-7