欢迎访问 CPEM全国电力设备管理网!
官方微信|设为首页|加入收藏
cpem标语
   
顶部动图
智创奖
  • 金智信息
  • 国电南自
  • 深圳普宙
  • 联想
  • 国网信通
  • 中国交建
当前位置:首页 > 招投标

国家电投2×1000MW机组扩建工程辅机设备中标公示

2025-11-12分类:招投标 / 招投标来源:国家电投
【CPEM全国电力设备管理网】

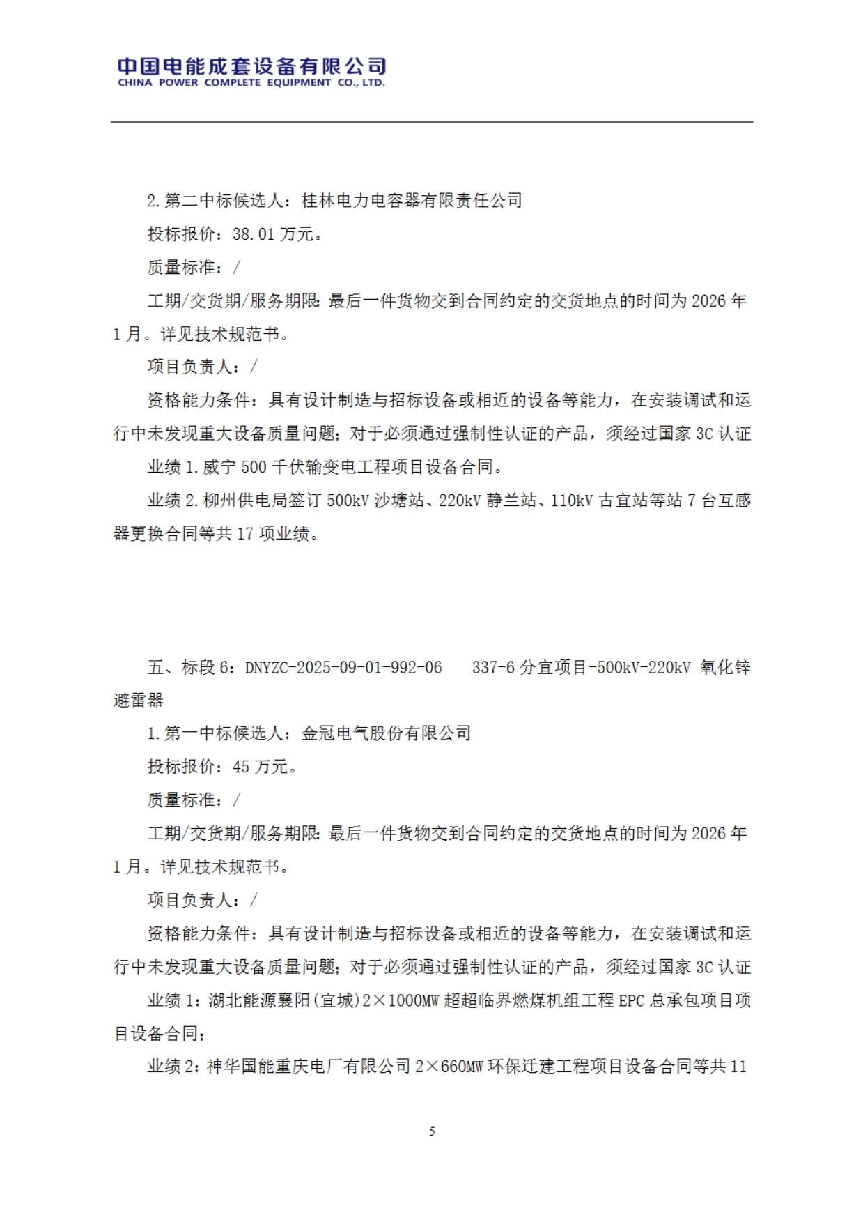
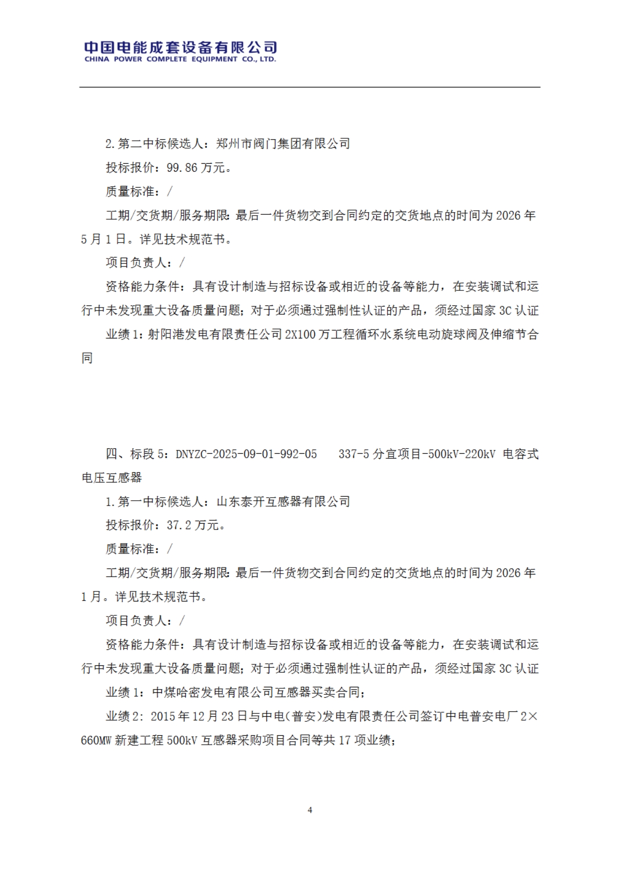
近日,国家电投发布分宜发电厂2×1000MW机组扩建工程第三批辅机暂估价批次设备中标候选人公示。山东电力工程咨询院有限公司 2025年第 337批招标(国家电投分宜发电厂 2×1000MW机组扩建工程第三批辅机暂估价批次设备),对投标报价、质量、工期/交货期/服务期限、项目负责人姓名及其相关证书名称和编号(如有)、资格能力条件等进行了评审。中国电能成套设备有限公司现受招标人委托,公示中标候选人如下:

分享到:
相关文章
合作伙伴
  • 1
  • 2
  • 3
  • 4
  • 5
  • 6
  • 7
  • 8
  • 10
  • 11
  • 12
  • 13

logo.png

CPEM全国电力设备管理网  © 2016 版权所有    ICP备案号:沪ICP备16049902号-7